9.9
CiteScore
7.1
Impact Factor

2020 Vol. 47, No. 9

Display Method:
Review
The dichotomous role of TGF-β in controlling liver cancer cell survival and proliferation
Kegui Zhang, Meiping Zhang, Zhijun Luo, Zhili Wen, Xiaohua Yan
2020, 47(9): 497-512. doi: 10.1016/j.jgg.2020.09.005
Abstract (147) HTML PDF (6)
Abstract:
Hepatocellular carcinoma (HCC) is the major form of primary liver cancer and one of the most prevalent and life-threatening malignancies globally. One of the hallmarks in HCC is the sustained cell survival and proliferative signals, which are determined by the balance between oncogenes and tumor suppressors. Transforming growth factor beta (TGF-β) is an effective growth inhibitor of epithelial cells including hepatocytes, through induction of cell cycle arrest, apoptosis, cellular senescence, or autophagy. The antitumorigenic effects of TGF-β are bypassed during liver tumorigenesis via multiple mechanisms. Furthermore, along with malignant progression, TGF-β switches to promote cancer cell survival and proliferation. This dichotomous nature of TGF-β is one of the barriers to therapeutic targeting in liver cancer. Thereafter, understanding the underlying molecular mechanisms is a prerequisite for discovering novel antitumor drugs that may specifically disable the growth-promoting branch of TGF-β signaling or restore its tumor-suppressive arm. This review summarizes how TGF-β inhibits or promotes liver cancer cell survival and proliferation, highlighting the functional switch mechanisms during the process.
Original Research
The human malaria parasite genome is configured into thousands of coexpressed linear regulatory units
Chengqi Wang, Justin Gibbons, Swamy R. Adapa, Jenna Oberstaller, Xiangyun Liao, Min Zhang, John H. Adams, Rays H.Y. Jiang
2020, 47(9): 513-521. doi: 10.1016/j.jgg.2020.08.005
Abstract (96) HTML PDF (2)
Abstract:
The human malaria parasite Plasmodium falciparum thrives in radically different host environments in mosquitoes and humans, with only a limited set of transcription factors. The nature of regulatory elements or their target genes in the P. falciparum genome remains elusive. Here, we found that this eukaryotic parasite uses an efficient way to maximally use genetic and epigenetic regulation to form regulatory units (RUs) during blood infections. Genes located in the same RU tend to have the same pattern of expression over time and are associated with open chromatin along regulatory elements. To precisely define and quantify these RUs, a novel hidden Markov model was developed to capture the regulatory structure in a genome-wide fashion by integrating expression and epigenetic evidence. We successfully identified thousands of RUs and cross-validated with previous findings. We found more genes involved in red blood cell (RBC) invasion located in the same RU as the PfAP2-I (AP2-I) transcription factor, demonstrating that AP2-I is responsible for regulating RBC invasion. Our study has provided a regulatory mechanism for a compact eukaryotic genome and offers new insights into thein vivo transcriptional regulation of the P. falciparum intraerythrocytic stage.
Comprehensive lipidomics in apoM-/- mice reveals an overall state of metabolic distress and attenuated hepatic lipid secretion into the circulation
Yuanping Shi, Sin Man Lam, Hong Liu, Guanghua Luo, Jun Zhang, Shuang Yao, Jie Li, Lu Zheng, Ning Xu, Xiaoying Zhang, Guanghou Shui
2020, 47(9): 523-534. doi: 10.1016/j.jgg.2020.08.003
Abstract (90) HTML PDF (2)
Abstract:
Apolipoprotein M (apoM) participates in both high-density lipoprotein and cholesterol metabolism. Little is known about how apoM affects lipid composition of the liver and serum. In this study, we systemically investigated the effects of apoM on liver and plasma lipidomes and how apoM participates in lipid cycling, via apoM knockout in mice and the human SMMC-7721 cell line. We used integrated mass spectrometry-based lipidomics approaches to semiquantify more than 600 lipid species from various lipid classes, which include free fatty acids, glycerolipids, phospholipids, sphingolipids, glycosphingolipids, cholesterol, and cholesteryl esters (CEs), in apoM mouse. Hepatic accumulation of neutral lipids, including CEs, triacylglycerols, and diacylglycerols, was observed in apoM mice; while serum lipidomic analyses showed that, in contrast to the liver, the overall levels of CEs and saturated/monounsaturated fatty acids were markedly diminished. Furthermore, the level of ApoB-100 was dramatically increased in the liver, whereas significant reductions in both ApoB-100 and low-density lipoprotein (LDL) cholesterol were observed in the serum ofapoM mice, which indicated attenuated hepatic LDL secretion into the circulation. Lipid profiles and proinflammatory cytokine levels indicated that apoM leads to hepatic steatosis and an overall state of metabolic distress. Taken together, these results revealed that apoM knockout leads to hepatic steatosis, impaired lipid secretion, and an overall state of metabolic distress.
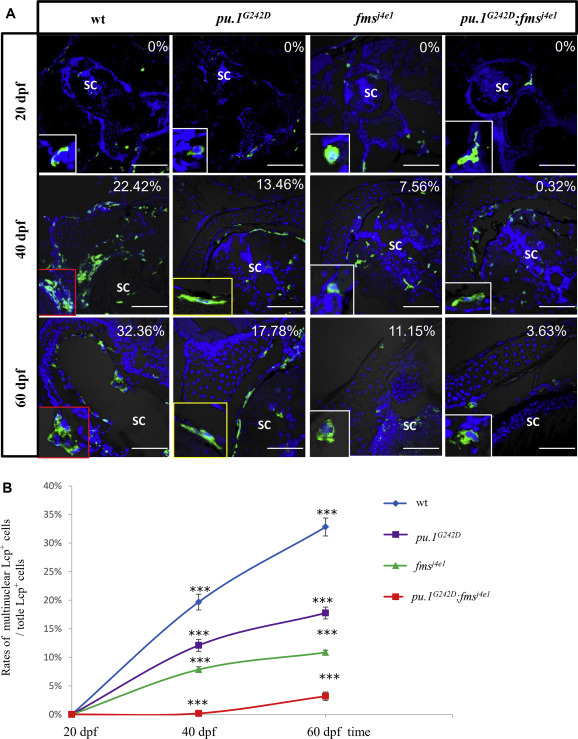
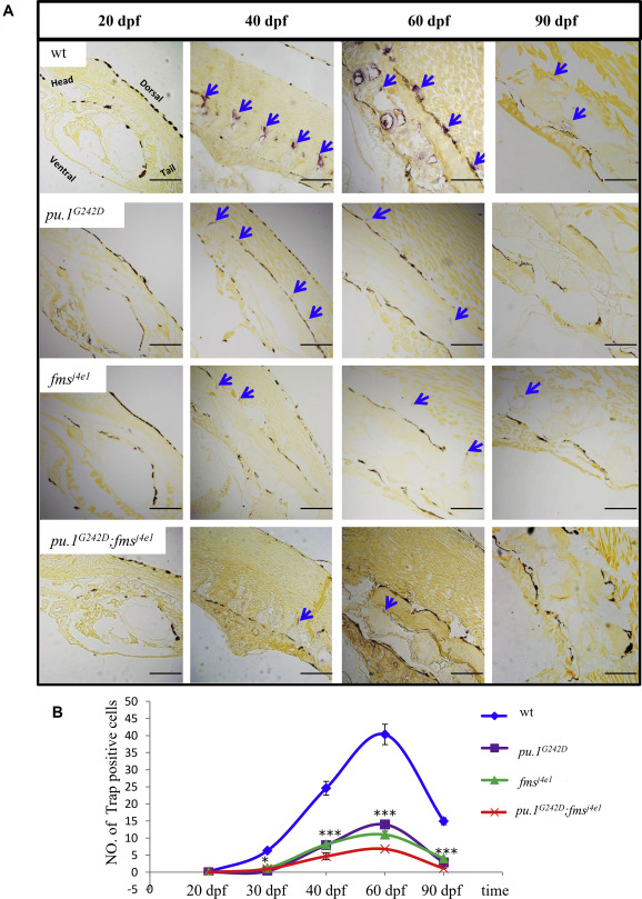
The synergistic role of Pu.1 and Fms in zebrafish osteoclast-reducing osteopetrosis and possible therapeutic strategies
Wei Liu, Qianqian Di, Kailun Li, Jing Li, Ning Ma, Zhibin Huang, Jiahao Chen, Sheng Zhang, Wenqing Zhang, Yiyue Zhang
2020, 47(9): 535-546. doi: 10.1016/j.jgg.2020.09.002
Abstract (121) HTML PDF (4)
Abstract:
Osteoclasts are bone resorption cells of myeloid origin. Osteoclast defects can lead to osteopetrosis, a genetic disorder characterized by bone sclerosis for which there is no effective drug treatment. It is known that Pu.1 and Fms are key regulators in myelopoiesis, and their defects in mice can lead to reduced osteoclast numbers and consequent osteopetrosis. Yet how Pu.1 and Fms genetically interact in the development of osteoclasts and the pathogenesis of osteopetrosis is still unclear. Here, we characterized pu.1;fms double-deficient zebrafish, which exhibited a greater deficiency of functional osteoclasts and displayed more severe osteopetrotic symptoms than the pu.1 or fms single mutants, suggesting a synergistic function of Pu.1 and Fms in the regulation of osteoclast development. We further demonstrated that Pu.1 plays a dominant role in osteoclastogenesis, whereas Fms plays a dominant role in osteoclast maturation. Importantly, treatment with the drug retinoic acid significantly relieved the different degrees of osteopetrosis symptoms in these models by increasing the number of functional osteoclasts. Thus, we report the development of valuable animal models of osteopetrosis, and our results shed light on drug development for antiosteopetrosis therapy.
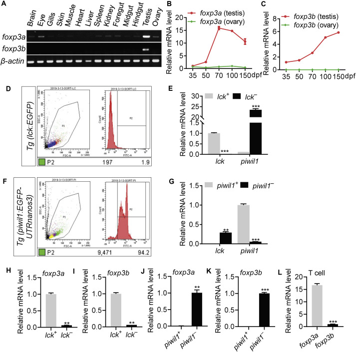
A critical role of foxp3a-positive regulatory T cells in maintaining immune homeostasis in zebrafish testis development
Xianmei Li, Fenghua Zhang, Nan Wu, Ding Ye, Yaqing Wang, Xiaofan Zhang, Yonghua Sun, Yong-An Zhang
2020, 47(9): 547-561. doi: 10.1016/j.jgg.2020.07.006
Abstract (114) HTML PDF (2)
Abstract:
Suppressive regulatory T cells (Treg cells) play a vital role in preventing autoimmunity and restraining excessive immune response to both self- and non-self-antigens. Studies on humans and mice show that the Forkhead box p3 (Foxp3) is a key regulatory gene for the development and function of Treg cells. In zebrafish, Treg cells have been identified by using foxp3a as a reliable marker. However, little is known about the function of foxp3a and Treg cells in gonadal development and sex differentiation. Here, we show that foxp3a is essential for maintaining immune homeostasis in zebrafish testis development. We found that foxp3a was specifically expressed in a subset of T cells in zebrafish testis, while knockout of foxp3a led to deficiency of foxp3a-positive Treg cells in the testis. More than 80% of foxp3a mutants developed as subfertile males, and the rest of the mutants developed as fertile females with decreased ovulation. Further study revealed that foxp3a mutants had a delayed juvenile ovary-to-testis transition in definite males and sex reversal in about half of the definite females, which led to a dominance of later male development. Owing to the absence of foxp3a-positive Treg cells in the differentiating testis of foxp3a mutants, abundant T cells and macrophages expand to disrupt an immunosuppressive milieu, resulting in defective development of germ cells and gonadal somatic cells and leading to development of infertile males. Therefore, our study reveals that foxp3a-positive Treg cells play an essential role in the orchestration of gonadal development and sex differentiation in zebrafish.
CRISPR/Cas9 editing of wheat TaQ genes alters spike morphogenesis and grain threshability
Huiyun Liu, Ke Wang, Huali Tang, Qiang Gong, Lipu Du, Xinwu Pei, Xingguo Ye
2020, 47(9): 563-575. doi: 10.1016/j.jgg.2020.08.004
Abstract (210) HTML PDF (11)
Abstract:
The TaQ alleles as one of the AP2-like transcription factors in common wheat (Triticum aestivum) play an important role in the evolution of spike characteristics from wild and domesticated emmer to modern wheat cultivars. Its loss-of-function mutant not only changed threshability and spike architecture but also affected plant height, flowering time, and floret structure. However, the comprehensive functions of TaAQ and TaDq genes in wheat have not been fully elucidated yet. Here, CRISPR/SpCas9 was used to edit wheat TaAQ and TaDq. We obtained homozygous plants in the T1 generation with loss of function of only TaAQ or TaDq and simultaneous loss of function of TaAQ and TaDq to analyze the effect of these genes on wheat spikes and floret shapes. The results demonstrated that the TaAQ-edited plants and the TaAQ and TaDq simultaneously-edited plants were nearly similar in spike architecture, whereas the TaDq-edited plants were different from the wild-type ones only in plant height. Moreover, the TaAQ-edited plants or the TaAQ and TaDq simultaneously-edited plants were more brittle than the wild-type and the TaDq-edited plants. Based on the expression profiling, we postulated that the VRN1, FUL2, SEP2, SEP5, and SEP6 genes might affect the number of spikelets and florets per spike in wheat by regulating the expression of TaQ. Combining the results of this report and previous reports, we conceived a regulatory network of wheat traits, including plant height, spike shape, and floral organs, which were influenced by AP2-like family genes. The results achieved in this study will help us to understand the regulating mechanisms of TaAQ and TaDq alleles on wheat floral organs and inflorescence development.
Receptor-like kinase OsCR4 controls leaf morphogenesis and embryogenesis by fixing the distribution of auxin in rice
Jiao Wang, Lin-Lin Yan, Zhi-Liang Yue, Hao-Yue Li, Xiu-Jie Ji, Cui-Xia Pu, Ying Sun
2020, 47(9): 577-589. doi: 10.1016/j.jgg.2020.08.002
Abstract (116) HTML PDF (5)
Abstract:
Cell differentiation is a key event in organ development; it involves auxin gradient formation, cell signaling, and transcriptional regulation. Yet, how these processes are orchestrated during leaf morphogenesis is poorly understood. Here, we demonstrate an essential role for the receptor-like kinase OsCR4 in leaf development. oscr4 loss-of-function mutants displayed short shoots and roots, with tiny, crinkly, or even dead leaves. The delayed outgrowth of the first three leaves and seminal root in oscr4 was due to defects in plumule and radicle formation during embryogenesis. The deformed epidermal, mesophyll, and vascular tissues observed in oscr4 leaves arose at the postembryo stage; the corresponding expression pattern of proOsCR4:GUS in embryos and young leaves suggests that OsCR4 functions in these tissues. Signals from the auxin reporter DR5rev:VENUS were found to be altered in oscr4 embryos and disorganized in oscr4 leaves, in which indole-3-acetic acid accumulation was further revealed by immunofluorescence. OsWOX3A, which is auxin responsive and related to leaf development, was activated extensively and ectopically in oscr4 leaves, partially accounting for the observed lack of cell differentiation. Our data suggest that OsCR4 plays a fundamental role in leaf morphogenesis and embryogenesis by fixing the distribution of auxin.
Letter to the Editor
Multifaceted functions of auxin in vegetative axillary meristem initiation
Yahe Guo, Caihuan Tian, Yuling Jiao, Ying Wang
2020, 47(9): 591-594. doi: 10.1016/j.jgg.2020.10.001
Abstract (108) HTML PDF (5)
Abstract: