9.9
CiteScore
7.1
Impact Factor

2020 Vol. 47, No. 6

Review
Intestinal stem cells and intestinal organoids
Qian Zhao, Jiawei Guan, Xia Wang
2020, 47(6): 289-299. doi: 10.1016/j.jgg.2020.06.005
Abstract (177) HTML PDF (6)
Abstract:
The intestinal epithelium is one of the most rapidly renewing tissues, which is fueled by stem cells at the base of the crypts. Strategies of genetic lineage tracing and organoids, which capture major features of original tissues, are powerful avenues for exploring the biology of intestinal stem cells in vivo and in vitro, respectively. The combination of intestinal organoid–culturing system and genetic modification approaches provides an attractive platform to uncover the mechanism of colorectal cancer and genetic disorders in the human minigut. Here, we will provide a comprehensive overview of studies on intestinal epithelium and intestinal stem cells. We will also review the applications of organoids and genetic markers in intestinal research studies. Furthermore, we will discuss the advantages and drawbacks of organoids as disease models compared with mice models and cell lines.
Original Research
DVL mutations identified from human neural tube defects and Dandy-Walker malformation obstruct the Wnt signaling pathway
Lingling Liu, Weiqi Liu, Yan Shi, Ling Li, Yunqian Gao, Yunping Lei, Richard Finnell, Ting Zhang, Feng Zhang, Li Jin, Huili Li, Wufan Tao, Hongyan Wang
2020, 47(6): 301-310. doi: 10.1016/j.jgg.2020.06.003
Abstract (117) HTML PDF (6)
Abstract:
Wnt signaling pathways, including the canonical Wnt/β-catenin pathway, planar cell polarity pathway, and Wnt/Ca2+ signaling pathway, play important roles in neural development during embryonic stages. The DVL genes encode the hub proteins for Wnt signaling pathways. The mutations in DVL2 and DVL3 were identified from patients with neural tube defects (NTDs), but their functions in the pathogenesis of human neural diseases remain elusive. Here, we sequenced the coding regions of three DVL genes in 176 stillborn or miscarried fetuses with NTDs or Dandy-Walker malformation (DWM) and 480 adult controls from a Han Chinese population. Four rare mutations were identified: DVL1 p.R558H, DVL1 p.R606C, DVL2 p.R633W, and DVL3 p.R222Q. To assess the effect of these mutations on NTDs and DWM, various functional analyses such as luciferase reporter assay, stress fiber formation, and in vivo teratogenic assay were performed. The results showed that the DVL2 p.R633W mutation destabilized DVL2 protein and upregulated activities for all three Wnt signalings (Wnt/β-catenin signaling, Wnt/planar cell polarity signaling, and Wnt/Ca2+ signaling) in mammalian cells. In contrast, DVL1 mutants (DVL1 p.R558H and DVL1 p.R606C) decreased canonical Wnt/β-catenin signaling but increased the activity of Wnt/Ca2+ signaling, and DVL3 p.R222Q only decreased the activity of Wnt/Ca2+ signaling. We also found that only the DVL2 p.R633W mutant displayed more severe teratogenicity in zebrafish embryos than wild-type DVL2. Our study demonstrates that these four rare DVL mutations, especially DVL2 p.R633W, may contribute to human neural diseases such as NTDs and DWM by obstructing Wnt signaling pathways.
Genome transfer for the prevention of female infertility caused by maternal gene mutation
Dandan Bai, Jin Sun, Yanping Jia, Jiqing Yin, Yalin Zhang, Yanhe Li, Rui Gao, Xiling Du, Kunming Li, Jiaming Lin, Zhifen Tu, Yu Wang, Jiaping Pan, Shanshan Liang, Yi Guo, Jingling Ruan, Xiaochen Kou, Yanhong Zhao, Hong Wang, Cizhong Jiang, Fengchao Wang, Xiaoming Teng, Wenqiang Liu, Shaorong Gao
2020, 47(6): 311-319. doi: 10.1016/j.jgg.2020.06.002
Abstract (146) HTML PDF (10)
Abstract:
Poor oocyte quality is associated with early embryo developmental arrest and infertility. Maternal gene plays crucial roles in the regulation of oocyte maturation, and its mutation is a common cause of female infertility. However, how to improve oocyte quality and develop effective therapy for maternal gene mutation remains elusive. Here, we use Zar1 as an example to assess the feasibility of genome transfer to cure maternal gene mutation–caused female infertility. We first discover that cytoplasmic deficiency primarily leads to Zar1-null embryo developmental arrest by disturbing maternal transcript degradation and minor zygotic genome activation (ZGA) during the maternal-zygotic transition. We next perform genome transfer at the oocyte (spindle transfer or polar body transfer) and zygote (early pronuclear transfer or late pronuclear transfer) stages to validate the feasibility of preventing Zar1 mutation–caused infertility. We finally demonstrate that genome transfer either at the oocyte or at the early pronuclear stage can support normal preimplantation embryo development and produce live offspring. Moreover, those pups grow to adulthood and show normal fertility. Therefore, our findings provide an effective basis of therapies for the treatment of female infertility caused by maternal gene mutation.
Resource
The atlas of cytoophidia in Drosophila larvae
Yuanbing Zhang, Jingnan Liu, Ji-Long Liu
2020, 47(6): 321-331. doi: 10.1016/j.jgg.2020.06.004
Abstract (181) HTML PDF (5)
Abstract:
In 2010, cytidine 5′-triphosphate synthase (CTPS) was reported to form the filamentous or serpentine structure in Drosophila, which we termed the cytoophidium. In the last decade, CTPS filaments/cytoophidia have been found in bacteria, budding yeast, human cells, mice, fission yeast, plants, and archaea, indicating that this mechanism is highly conserved in evolution. In addition to CTPS, other metabolic enzymes have been identified to have the characteristics of forming cytoophidia or similar advanced structures, demonstrating that this is a basic strategy of cells. Nevertheless, our understanding of the physiological function of the cytoophidium remains incomplete and elusive. Here, we took the larva of Drosophila melanogaster as a model to systematically describe the localization and distribution of cytoophidia in different tissues during larval development. We found that the distribution pattern of CTPS cytoophidia is dynamic and heterogenic in larval tissues. Our study provides a road map for further understanding of the function and regulatory mechanism of cytoophidia.
Letter to Editor
Interspecies embryo transfer between rhesus and cynomolgus monkeys
Ting Zhang, Yu Kang, Li Li, Yin Zhou, Xinglong Chen, Yan Zhuo, Zifan Li, Hong Wang, Yuyu Niu, Weizhi Ji, Shangang Li, Yongchang Chen
2020, 47(6): 333-336. doi: 10.1016/j.jgg.2020.04.002
Abstract (116) HTML PDF (13)
Abstract:
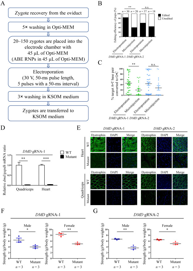
Cost-effective generation of A-to-G mutant mice by zygote electroporation of adenine base editor ribonucleoproteins
Hongwei Sun, Shengyao Zhi, Guifang Wu, Guanglan Wu, Tianqi Cao, Hu Hao, Zhou Songyang, Puping Liang, Junjiu Huang
2020, 47(6): 337-340. doi: 10.1016/j.jgg.2020.05.005
Abstract (91) HTML PDF (5)
Abstract: