9.9
CiteScore
7.1
Impact Factor

2020 Vol. 47, No. 4

Display Method:
Research paper
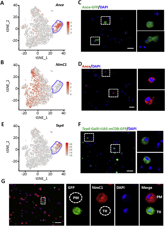
Single-cell RNA sequencing identifies novel cell types in Drosophila blood
Yulong Fu, Xiaohu Huang, Peng Zhang, Joyce van de Leemput, Zhe Han
2020, 47(4): 175-186. doi: 10.1016/j.jgg.2020.02.004
Abstract (164) HTML PDF (7)
Abstract:
Drosophila has been extensively used to model the human blood-immune system, as both systems share many developmental and immune response mechanisms. However, while many human blood cell types have been identified, only three were found in flies: plasmatocytes, crystal cells and lamellocytes. To better understand the complexity of fly blood system, we used single-cell RNA sequencing technology to generate comprehensive gene expression profiles for Drosophila circulating blood cells. In addition to the known cell types, we identified two new Drosophila blood cell types: thanacytes and primocytes. Thanacytes, which express many stimulus response genes, are involved in distinct responses to different types of bacteria. Primocytes, which express cell fate commitment and signaling genes, appear to be involved in keeping stem cells in the circulating blood. Furthermore, our data revealed four novel plasmatocyte subtypes (Ppn+, CAH7+, Lsp+ and reservoir plasmatocytes), each with unique molecular identities and distinct predicted functions. We also identified cross-species markers from Drosophila hemocytes to human blood cells. Our analysis unveiled a more complex Drosophila blood system and broadened the scope of using Drosophila to model human blood system in development and disease.
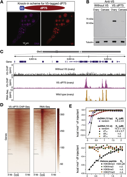
Drosophila P75 safeguards oogenesis by preventing H3K9me2 spreading
Kun Dou, Yanchao Liu, Yingpei Zhang, Chenhui Wang, Ying Huang, ZZ Zhao Zhang
2020, 47(4): 187-199. doi: 10.1016/j.jgg.2020.02.008
Abstract (125) HTML PDF (4)
Abstract:
Serving as a host factor for human immunodeficiency virus (HIV) integration, LEDGF/p75 has been under extensive study as a potential target for therapy. However, as a highly conserved protein, its physiological function remains to be thoroughly elucidated. Here, we characterize the molecular function of dP75, the Drosophila homolog of LEDGF/p75, during oogenesis. dP75 binds to transcriptionally active chromatin with its PWWP domain. The C-terminus integrase-binding domain–containing region of dP75 physically interacts with the histone kinase Jil-1 and stabilizes it in vivo. Together with Jil-1, dP75 prevents the spreading of the heterochromatin mark-H3K9me2-onto genes required for oogenesis and piRNA production. Without dP75, ectopical silencing of these genes disrupts oogenesis, activates transposons, and causes animal sterility. We propose that dP75, the homolog of an HIV host factor in Drosophila, partners with and stabilizes Jil-1 to ensure gene expression during oogenesis by preventing ectopic heterochromatin spreading.
Mutation of DELAYED GREENING1 impairs chloroplast RNA editing at elevated ambient temperature in Arabidopsis
Jingliang Sun, Yingying Tian, Qichao Lian, Jian-Xiang Liu
2020, 47(4): 201-212. doi: 10.1016/j.jgg.2020.03.005
Abstract (190) HTML PDF (5)
Abstract:
Chloroplasts are important for plant growth and development. RNA editing in chloroplast converts cytidines (Cs) to uridines (Us) at specific transcript positions and provides a correction mechanism to restore conserved codons or creates start or stop codons. However, the underlined molecular mechanism is not yet fully understood. In the present study, we identified a thermo-sensitive mutant in leaf color 1 (tsl1) and found that TSL1 is allelic to DELAYED GREENING 1 (DG1). The missense mutation of DG1 in tsl1 mutant confers a high temperature sensitivity and impaired chloroplast development at an elevated ambient temperature in Arabidopsis. Subsequent analysis showed that chloroplast RNA editing at several sites including accD-1568, ndhD-2, and petL-5 is impaired in tsl1 mutant plants grown at an elevated temperature. DG1 interacts with MORF2 and other proteins such as DYW1 and DYW2 involved in chloroplast RNA editing. In vitro RNA electrophoretic mobility shift assay demonstrated that DG1 binds to RNA targets such as accD, ndhD, and petL. Thus, our results revealed that DG1 is important for maintaining chloroplast mRNA editing in Arabidopsis.
CTP synthase forms cytoophidia in archaea
Shuang Zhou, Hua Xiang, Ji-Long Liu
2020, 47(4): 213-223. doi: 10.1016/j.jgg.2020.03.004
Abstract (203) HTML PDF (3)
Abstract:
CTP synthase (CTPS) is an important metabolic enzyme that catalyzes the rate-limiting reaction of nucleotide CTP de novo synthesis. Since 2010, a series of studies have demonstrated that CTPS can form filamentous structures in bacteria and eukaryotes, which are termed cytoophidia. However, it is unknown whether cytoophidia exist in the third domain of life, archaea. Using Haloarcula hispanica as a model system, here we demonstrate that CTPS forms distinct intracellular compartments in archaea. Under stimulated emission depletion microscopy, we find that the structures of H. hispanica CTPS are elongated, similar to cytoophidia in bacteria and eukaryotes. When Haloarcula cells are cultured in low-salt medium, the occurrence of cytoophidia increases dramatically. In addition, treatment of H. hispanica with a glutamine analog or overexpression of CTPS can promote cytoophidium assembly. Our study reveals that CTPS can form cytoophidia in all three domains of life, suggesting that forming cytoophidia is an ancient property of CTPS.
Letter to the Editor
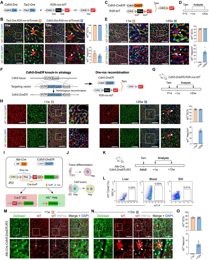
Resident endothelial cells generate hepatocytes through cell fusion in adult mouse liver
Wenjuan Pu, Ximeng Han, Mingjun Zhang, Yan Li, Xiuzhen Huang, Lingjuan He, Bin Zhou
2020, 47(4): 225-228. doi: 10.1016/j.jgg.2020.03.006
Abstract (152) HTML PDF (1)
Abstract:
Severe cases of BCGosis-susceptible primary immunodeficiency diseases identified by next-generation sequencing: Implications for adjustment of BCG vaccination timing in China
Gang Liu, Haijuan Xiao, Linlin Liu, Lingyun Guo, Ruolan Guo, Xuyun Hu, Chanjuan Hao, Jingang Gui, Weiwei Jiao, Fang Xu, Adong Shen, Wei Li
2020, 47(4): 229-232. doi: 10.1016/j.jgg.2020.03.003
Abstract (87) HTML PDF (2)
Abstract: