9.9
CiteScore
7.1
Impact Factor

2020 Vol. 47, No. 3

Display Method:
Review
Lessons from expanded potential of embryonic stem cells: Moving toward totipotency
Rongrong Le, Yixin Huang, Anqi Zhao, Shaorong Gao
2020, 47(3): 123-130. doi: 10.1016/j.jgg.2020.02.003
Abstract (145) HTML PDF (6)
Abstract:
Embryonic stem cells possess fascinating capacity of self-renewal and developmental potential, leading to significant progress in understanding the molecular basis of pluripotency, disease modeling, and reprogramming technology. Recently, 2-cell–like embryonic stem cells (ESCs) and expanded potential stem cells or extended pluripotent stem cells (EPSCs) generated from early-cleavage embryos display some features of totipotent embryos. These cell lines provide valuable in vitro models to study underlying principles of totipotency, cell plasticity, and lineage segregation. In this review, we summarize the current progress in this filed and highlight the application potentials of these cells in the future.
Original Research
The proline synthesis enzyme P5CS forms cytoophidia in Drosophila
Bo Zhang, Ömür Y. Tastan, Xian Zhou, Chen-Jun Guo, Xuyang Liu, Aaron Thind, Huan-Huan Hu, Suwen Zhao, Ji-Long Liu
2020, 47(3): 131-143. doi: 10.1016/j.jgg.2020.02.005
Abstract (121) HTML PDF (1)
Abstract:
Compartmentation of enzymes via filamentation has arisen as a mechanism for the regulation of metabolism. In 2010, three groups independently reported that CTP synthase (CTPS) can assemble into a filamentous structure termed the cytoophidium. In searching for CTPS-interacting proteins, here we perform a yeast two-hybrid screening of Drosophila proteins and identify a putative CTPS-interacting protein, △1-pyrroline-5-carboxylate synthase (P5CS). Using the Drosophila follicle cell as the in vivo model, we confirm that P5CS forms cytoophidia, which are associated with CTPS cytoophidia. Overexpression of P5CS increases the length of CTPS cytoophidia. Conversely, filamentation of CTPS affects the morphology of P5CS cytoophidia. Finally, in vitro analyses confirm the filament-forming property of P5CS. Our work links CTPS with P5CS, two enzymes involved in the rate-limiting steps in pyrimidine and proline biosynthesis, respectively.
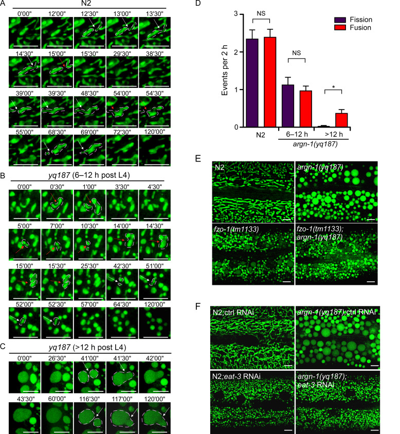
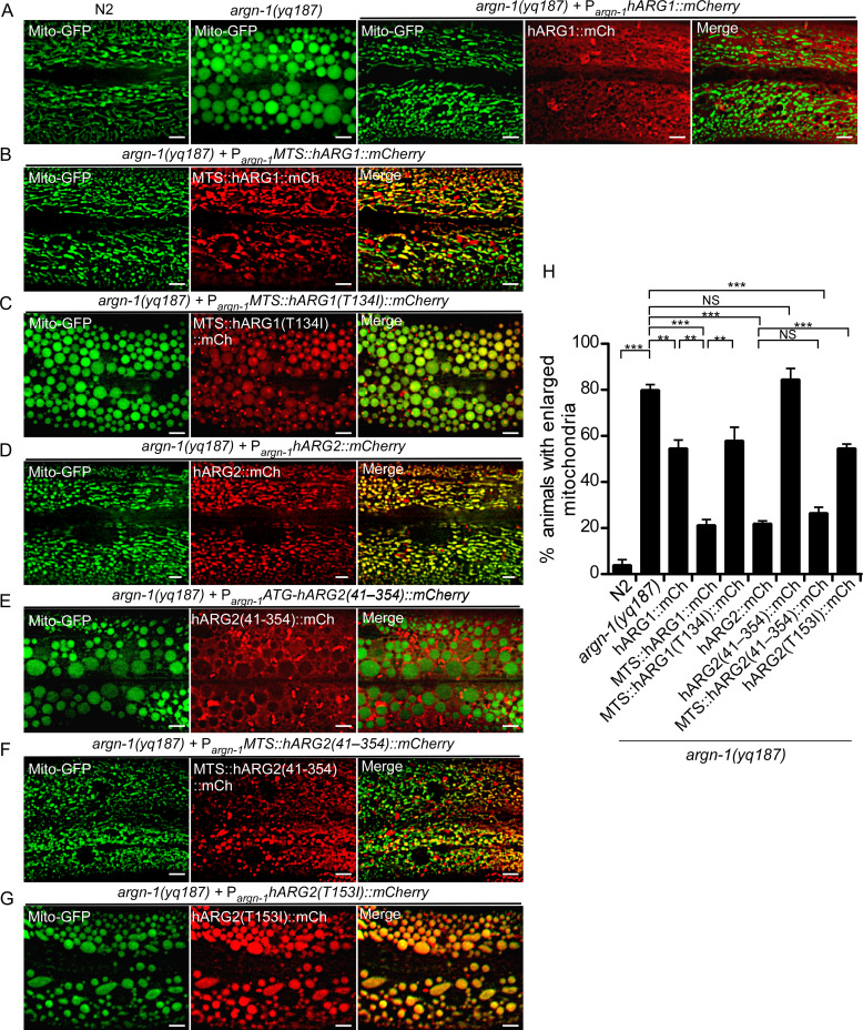
Defective arginine metabolism impairs mitochondrial homeostasis in Caenorhabditis elegans
Ruofeng Tang, Xin Wang, Junxiang Zhou, Fengxia Zhang, Shan Zhao, Qiwen Gan, Liyuan Zhao, Fengyang Wang, Qian Zhang, Jie Zhang, Guodong Wang, Chonglin Yang
2020, 47(3): 145-156. doi: 10.1016/j.jgg.2020.02.007
Abstract (111) HTML PDF (6)
Abstract:
Arginine catabolism involves enzyme-dependent reactions in both mitochondria and the cytosol, defects in which may lead to hyperargininemia, a devastating developmental disorder. It is largely unknown if defective arginine catabolism has any effects on mitochondria. Here we report that normal arginine catabolism is essential for mitochondrial homeostasis in Caenorhabditis elegans. Mutations of the arginase gene argn-1 lead to abnormal mitochondrial enlargement and reduced adenosine triphosphate (ATP) production in C. elegans hypodermal cells. ARGN-1 localizes to mitochondria and its loss causes arginine accumulation, which disrupts mitochondrial dynamics. Heterologous expression of human ARG1 or ARG2 rescued the mitochondrial defects of argn-1 mutants. Importantly, genetic inactivation of the mitochondrial basic amino acid transporter SLC-25A29 or the mitochondrial glutamate transporter SLC-25A18.1 fully suppressed the mitochondrial defects caused by argn-1 mutations. These findings suggest that mitochondrial damage probably contributes to the pathogenesis of hyperargininemia and provide clues for developing therapeutic treatments for hyperargininemia.
Two homologous INDOLE-3-ACETAMIDE (IAM) HYDROLASE genes are required for the auxin effects of IAM in Arabidopsis
Yangbin Gao, Xinhua Dai, Yuki Aoi, Yumiko Takebayashi, Liping Yang, Xiaorui Guo, Qiwei Zeng, Hanchuanzhi Yu, Hiroyuki Kasahara, Yunde Zhao
2020, 47(3): 157-165. doi: 10.1016/j.jgg.2020.02.009
Abstract (207) HTML PDF (1)
Abstract:
Indole-3-acetamide (IAM) is the first confirmed auxin biosynthetic intermediate in some plant pathogenic bacteria. Exogenously applied IAM or production of IAM by overexpressing the bacterial iaaM gene in Arabidopsis causes auxin overproduction phenotypes. However, it is still inconclusive whether plants use IAM as a key precursor for auxin biosynthesis. Herein, we reported the isolation IAM HYDROLASE 1 (IAMH1) gene in Arabidopsis from a forward genetic screen for IAM-insensitive mutants that display normal auxin sensitivities. IAMH1 has a close homolog named IAMH2 that is located right next to IAMH1 on chromosome IV in Arabidopsis. We generated iamh1 iamh2 double mutants using our CRISPR/Cas9 gene editing technology. We showed that disruption of theIAMH genes rendered Arabidopsis plants resistant to IAM treatments and also suppressed the iaaM overexpression phenotypes, suggesting that IAMH1 and IAMH2 are the main enzymes responsible for converting IAM into indole-3-acetic acid (IAA) in Arabidopsis. The iamh double mutants did not display obvious developmental defects, indicating that IAM does not play a major role in auxin biosynthesis under normal growth conditions. Our findings provide a solid foundation for clarifying the roles of IAM in auxin biosynthesis and plant development.
Letter to the Editor
Clinical utility of whole genome sequencing for the detection of mitochondrial genome mutations
Ammar Husami, Jesse Slone, Jenice Brown, Meghan Bromwell, C. Alexander Valencia, Taosheng Huang
2020, 47(3): 167-169. doi: 10.1016/j.jgg.2020.03.001
Abstract (113) HTML PDF (9)
Abstract:
Asthma-associated polymorphisms in 17q12-21 locus modulate methylation and gene expression of GSDMA in naïve CD4+ T cells
Anne-Marie Madore, Lucile Pain, Anne-Marie Boucher-Lafleur, Andréanne Morin, Jolyane Meloche, Marie-Michelle Simon, Bing Ge, Tony Kwan, Warren A. Cheung, Tomi Pastinen, Catherine Laprise
2020, 47(3): 171-174. doi: 10.1016/j.jgg.2020.03.002
Abstract (101) HTML PDF (2)
Abstract: