9.9
CiteScore
7.1
Impact Factor

2020 Vol. 47, No. 12

Viewpoint
Noninvasive preimplantation genetic testing in assisted reproductive technology: current state and future perspectives
Jingyi Li, Yifeng Liu, Yuli Qian, Dan Zhang
2020, 47(12): 723-726. doi: 10.1016/j.jgg.2020.11.007
Abstract (346) HTML PDF (12)
Abstract:
Invasive genetic screening of pre-implantation embryos via biopsied trophectoderm (TE) cells has been in use for more than 20 years, while its benefits in selecting euploid embryos remain controversial. Recent advances in the ability to process embryonic cell-free DNA (cfDNA) from blastocoel fluid (BF) and spent culture media (SCM) of blastocysts in a manner similar to that of a biopsied TE sample provide a potential alternative holding great promise for obtaining cytogenetic information of the embryos without intrusive biopsy of traditional biopsy-based pre-implantation genetic testing (PGT). Several studies have reported even higher diagnostic accuracy in non-invasive PGT (ni-PGT) than conventional PGT. However, there are still several technical challenges to be overcome before ni-PGT can be accepted as a reliable genomic information source of embryo. In this review, we have summarized the emergence and current state of ni-PGT, and discussed our own perspectives on their limitations and future prospect. There is still a long way to go before truly wide clinical application of ni-PGT.
Method
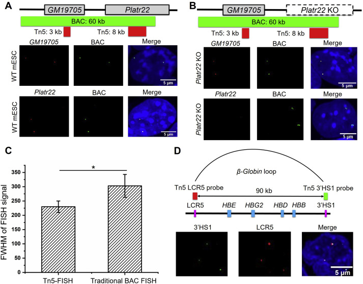
Tn5-FISH, a novel cytogenetic method to image chromatin interactions with sub-kilobase resolution
Niu Jing, Zhang Xu, Li Guipeng, Yan Pixi, Yan Qing, Dai Qionghai, Jin Dayong, Shen Xiaohua, Wang Jichang, Zhang Michael Q., Gao Juntao
2020, 47(12): 727-734. doi: 10.1016/j.jgg.2020.04.008
Abstract (173) HTML PDF (19)
Abstract:
There is an increasing interest in understanding how three-dimensional (3D) organization of the genome is regulated. Different strategies have been employed to identify genome-wide chromatin interactions. However, due to current limitations in resolving genomic contacts, visualization and validation of these genomic loci with sub-kilobase resolution remain unsolved to date. Here, we describe Tn5 transposase-based Fluorescencein situhybridization (Tn5-FISH), a PCR-based, cost-effective imaging method, which can co-localize the genomic loci with sub-kilobase resolution, dissect genome architecture, and verify chromatin interactions detected by chromatin configuration capture (3C)-derived methods. To validate this method, short-range interactions in keratin-encoding gene (KRT) locus in topologically associated domain (TAD) were imaged by triple-color Tn5-FISH, indicating that Tn5-FISH is very useful to verify short-range chromatin interactions inside the contact domain and TAD. Therefore, Tn5-FISH can be a powerful molecular tool for the clinical detection of cytogenetic changes in numerous genetic diseases such as cancers.
Original Research
A Bama miniature pig model of monoallelic TSC1 mutation for human tuberous sclerosis complex
Xiaoxue Li, Tingdong Hu, Jiying Liu, Bin Fang, Xue Geng, Qiang Xiong, Lining Zhang, Yong Jin, Xiaorui Liu, Lin Li, Ying Wang, Rongfeng Li, Xiaochun Bai, Haiyuan Yang, Yifan Dai
2020, 47(12): 735-742. doi: 10.1016/j.jgg.2020.11.005
Abstract (102) HTML PDF (4)
Abstract:
Tuberous sclerosis complex (TSC) is a dominant genetic neurocutaneous syndrome characterized by multiple organ hamartomas. Although rodent models bearing a germline mutation in either TSC1 or TSC2 gene have been generated, they do not develop pathogenic lesions matching those seen in patients with TSC because of the significant differences between mice and humans, highlighting the need for an improved large animal model of TSC. Here, we successfully generate monoallelic TSC1-modified Bama miniature pigs using the CRISPR/Cas9 system along with somatic cell nuclear transfer (SCNT) technology. The expression of phosphorylated target ribosomal protein S6 is significantly enhanced in the piglets, indicating that disruption of a TSC1 allele activate the mechanistic target of rapamycin (mTOR) signaling pathway. Notably, differing from the mouse TSC models reported previously, the TSC1 Bama miniature pig developed cardiac rhabdomyoma and subependymal nodules, resembling the major clinical features that occur in patients with TSC. These TSC1 Bama miniature pigs could serve as valuable large animal models for further elucidation of the pathogenesis of TSC and the development of therapeutic strategies for TSC disease.
Genome assembly and transcriptome analysis provide insights into the antischistosome mechanism of Microtus fortis
Hong Li, Zhen Wang, Shumei Chai, Xiong Bai, Guohui Ding, Yuanyuan Li, Junyi Li, Qingyu Xiao, Benpeng Miao, Weili Lin, Jie Feng, Mingyue Huang, Cheng Gao, Bin Li, Wei Hu, Jiaojiao Lin, Zhiqiang Fu, Jianyun Xie, Yixue Li
2020, 47(12): 743-755. doi: 10.1016/j.jgg.2020.11.009
Abstract (105) HTML PDF (7)
Abstract:
Microtus fortis is the only mammalian host that exhibits intrinsic resistance against Schistosoma japonicum infection. However, the underlying molecular mechanisms of this resistance are not yet known. Here, we perform the first de novo genome assembly of M. fortis, comprehensive gene annotation analysis, and evolution analysis. Furthermore, we compare the recovery rate of schistosomes, pathological changes, and liver transcriptomes between M. fortis and mice at different time points after infection. We observe that the time and type of immune response in M. fortis are different from those in mice. M. fortis activates immune and inflammatory responses on the 10th day post infection, such as leukocyte extravasation, antibody activation, Fc-gamma receptor-mediated phagocytosis, and the interferon signaling cascade, which play important roles in preventing the development of schistosomes. In contrast, an intense immune response occurrs in mice at the late stages of infection and could not eliminate schistosomes. Infected mice suffer severe pathological injury and continuous decreases in cell cycle, lipid metabolism, and other functions. Our findings offer new insights into the intrinsic resistance mechanism ofM. fortis against schistosome infection. The genome sequence also provides the basis for future studies of other important traits in M. fortis.
Fine genetic mapping of the chromosome 11q23.3 region in a Han Chinese population: insights into the apolipoprotein genes underlying the blood lipid-lipoprotein variances
Weihua Shou, Chenhui Zhang, Jinxiu Shi, Hong Wu, Wei Huang
2020, 47(12): 756-769. doi: 10.1016/j.jgg.2020.11.010
Abstract (155) HTML PDF (12)
Abstract:
The unusual chromosome 11q23.3 harboring the apolipoprotein (APO) gene cluster has been well documented for its essential roles in plasma lipid-related traits and atherosclerotic cardiovascular diseases. However, its genetic architecture and the potential biological mechanisms underlying complex phenotypes have not been well assessed. We conducted a study for this target region in a Han Chinese population through a stepwise forward framework based on massive parallel sequencing, association analyses, genetic fine mapping, and functional interpretation. The present study identified new meaningful genetic associations that were not simply determined by statistical significance. In addition to the APOA5 gene, we found robust evidence of the genetic commitments of APOC3 and APOA1 to blood lipids. Several variants with high confidence were prioritized along with the potential biological mechanism interpretations in the wake of adaptive fine-mapping analyses. rs2849174 in the APOC3 enhancer was discovered with an unrivaled posterior probability of causality for triglyceride levels and could mediateAPOC3 expression through enhancer activity modulated by a combination of histone modifications and transcription factor accessibility. Similarly, multiple lines of evidence converged in favor of rs3741297 as a causal variant influencing high-density lipoprotein cholesterol. Our findings provided novel insights into this genomic locus in the Chinese population.
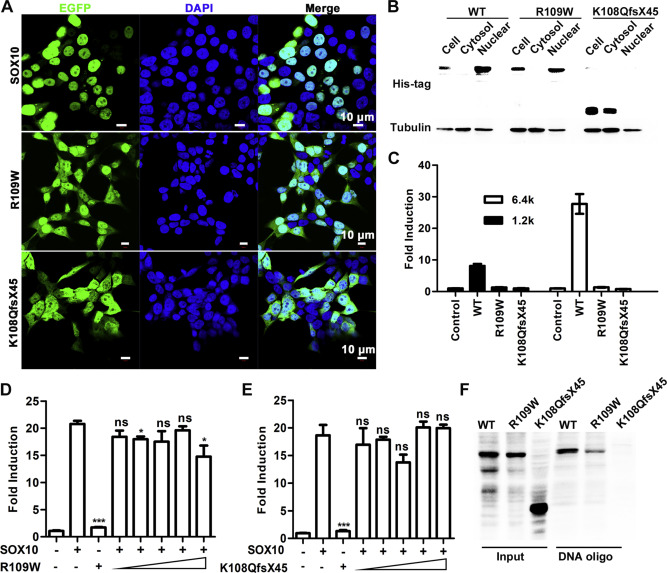
Phenotypic similarities in pigs with SOX10c.321dupC and SOX10c.325A>T mutations implied the correlation of SOX10 haploinsufficiency with Waardenburg syndrome
Tingting Lin, Lihua Luo, Weiwei Guo, Wei Ren, Chuanhong Liu, Hong Wei, Shiming Yang, Yong Wang
2020, 47(12): 770-780. doi: 10.1016/j.jgg.2020.12.003
Abstract (168) HTML PDF (3)
Abstract:
SOX10 is a causative gene of Waardenburg syndrome (WS) that is a rare genetic disorder characterized by hearing loss and pigment disturbance. More than 100 mutations of SOX10 have been found in patients with Type 2 WS (WS2), Type 4 WS (WS4), and more complex syndromes. However, no mutation hotspot has been detected in SOX10, and most cases are sporadic, making it difficult to establish a correlation between the high phenotypic and genetic variability. In this study, a duplication of the 321th cytosine (c.321dupC) was introduced into SOX10 in pigs, which induced premature termination of the translation of SOX10 (p.K108QfsX45). The premature stop codon in Exon 3 triggered the degradation of mutant mRNA through nonsense-mediated mRNA decay. However, SOX10 induced a highly similar phenotype of WS2 with heterogeneous inner ear malformation compared with its adjacent missense mutation SOX10. In addition, a site-saturation mutation analysis of the SOX10 N-terminal nuclear localization signal (n-NLS), where these two mutations located, revealed the correlation between SOX10 haploinsufficiency and WS by an in vitro reporter assay. The analysis combining the in vitro assay with clinical cases may provide a clue to clinical diagnoses.
Letter to the Editor
Adrb1 and Adrb2b are the major β-adrenergic receptors regulating body axis straightening in zebrafish
Xiaoyu Wang, Shuo Wang, Zhaojun Meng, Chengtian Zhao
2020, 47(12): 781-784. doi: 10.1016/j.jgg.2020.10.009
Abstract (125) HTML PDF (6)
Abstract:
A recurrent mutation in TBPL2 causes diminished ovarian reserve and female infertility
Wen-Bin He, Ya-Xin Zhang, Chen Tan, Lan-Lan Meng, Gang Liu, Yuan Li, Fei Gong, Bai-Lin Wu, Guang-Xiu Lu, Ge Lin, Juan Du, Yue-Qiu Tan
2020, 47(12): 785-788. doi: 10.1016/j.jgg.2020.09.004
Abstract (128) HTML PDF (3)
Abstract: