9.9
CiteScore
7.1
Impact Factor

2020 Vol. 47, No. 11

Display Method:
Review
Why is oocyte aneuploidy increased with maternal aging?
Jun-Yu Ma, Sen Li, Lei-Ning Chen, Heide Schatten, Xiang-Hong Ou, Qing-Yuan Sun
2020, 47(11): 659-671. doi: 10.1016/j.jgg.2020.04.003
Abstract (181) HTML PDF (9)
Abstract:
One of the main causes of pregnancy failure and fetus abortion is oocyte aneuploidy, which is increased with maternal aging. Numerous possible causes of oocyte aneuploidy in aged women have been proposed, including cross-over formation defect, cohesin loss, spindle deformation, spindle assembly checkpoint malfunction, microtubule-kinetochore attachment failure, kinetochore mis-orientation, mitochondria dysfunction-induced increases in reactive oxygen species, protein over-acetylation, and DNA damage. However, it still needs to be answered if these aneuploidization factors have inherent relations, and how to prevent chromosome aneuploidy in aged oocytes. Epidemiologically, oocyte aneuploidy has been found to be weakly associated with higher homocysteine concentrations, obesity, ionizing radiation and even seasonality. In this review, we summarize the research progress and present an integrated view of oocyte aneuploidization.
Original Research
SeqCor: correct the effect of guide RNA sequences in clustered regularly interspaced short palindromic repeats/Cas9 screening by machine learning algorithm
Xiaojian Liu, Yuanyuan Yang, Yan Qiu, Md Reyad-ul-ferdous, Qiurong Ding, Yi Wang
2020, 47(11): 672-680. doi: 10.1016/j.jgg.2020.10.007
Abstract (101) HTML PDF (6)
Abstract:
Clustered regularly interspaced short palindromic repeats (CRISPR)/Cas9-based screening using various guide RNA (gRNA) libraries has been executed to identify functional components for a wide range of phenotypes with regard to numerous cell types and organisms. Using data from public CRISPR/Cas9-based screening experiments, we found that the sequences of gRNAs in the library influence CRISPR/Cas9-based screening. As building a standard strategy for correcting results of all gRNA libraries is impractical, we developed SeqCor, an open-source programming bundle that enables researchers to address the result bias potentially triggered by the composition of gRNA sequences via the organization of gRNA in the library used in CRISPR/Cas9-based screening. Furthermore, SeqCor completely computerizes the extraction of sequence features that may influence single-guide RNA knockout efficiency using a machine learning approach. Taken together, we have developed a software program bundle that ought to be beneficial to the CRISPR/Cas9-based screening platform.
The evolution of sex chromosome dosage compensation in animals
Jiabi Chen, Menghan Wang, Xionglei He, Jian-Rong Yang, Xiaoshu Chen
2020, 47(11): 681-693. doi: 10.1016/j.jgg.2020.10.005
Abstract (103) HTML PDF (3)
Abstract:
The evolution of heteromorphic sex chromosomes shall lead to gene expression dosage problems, as in at least one of the sexes, the sex-linked gene dose has been reduced by half. It has been proposed that the transcriptional output of the whole X or Z chromosome should be doubled for complete dosage compensation in heterogametic sex. However, owing to the variability of the existing methods to determine the transcriptional differences between sex chromosomes and autosomes (S:A ratios) in different studies, we collected more than 500 public RNA-Seq data set from multiple tissues and species in major clades and proposed a unified computational framework for unbiased and comparable measurement of the S:A ratios of multiple species. We also tested the evolution of dosage compensation more directly by assessing changes in the expression levels of the current sex-linked genes relative to those of the ancestral sex-linked genes. We found that in mammals and birds, the S:A ratio is approximately 0.5, whereas in insects, fishes, and flatworms, the S:A ratio is approximately 1.0. Further analysis showed that the fraction of dosage-sensitive housekeeping genes on the X/Z chromosome is significantly correlated with the S:A ratio. In addition, the degree of degeneration of the Y chromosome may be responsible for the change in the S:A ratio in mammals without a dosage compensation mechanism. Our observations offer unequivocal support for the sex chromosome insensitivity hypothesis in animals and suggest that dosage sensitivity states of sex chromosomes are a major factor underlying different evolutionary strategies of dosage compensation.
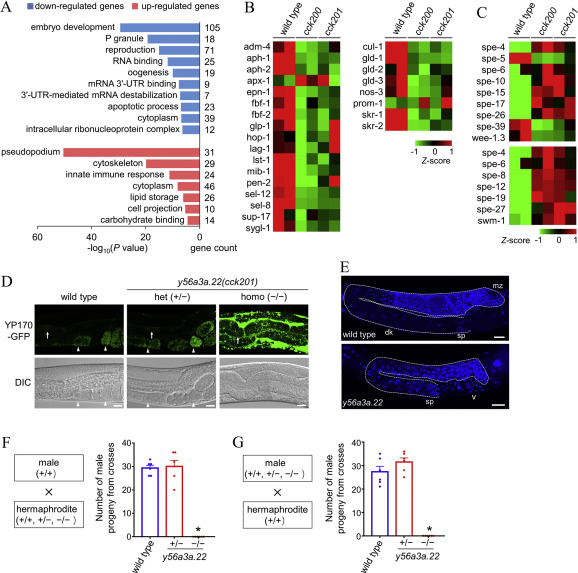
Caenorhabditis elegans homologue of Fam210 is required for oogenesis and reproduction
Jing Kang, Hengda Zhou, Fengxiu Sun, Yongtian Chen, Jianzhi Zhao, Wei-Jun Yang, Suhong Xu, Caiyong Chen
2020, 47(11): 694-704. doi: 10.1016/j.jgg.2020.10.008
Abstract (118) HTML PDF (6)
Abstract:
Mitochondria are the central hub for many metabolic processes, including the citric acid cycle, oxidative phosphorylation, and fatty acid oxidation. Recent studies have identified a new mitochondrial protein family, Fam210, that regulates bone metabolism and red cell development in vertebrates. The model organism Caenorhabditis elegans has a Fam210 gene, y56a3a.22, but it lacks both bones and red blood cells. In this study, we report that Y56A3A.22 plays a crucial role in regulating mitochondrial protein homeostasis and reproduction. The nematode y56a3a.22 is expressed in various tissues, including the intestine, muscle, hypodermis, and germline, and its encoded protein is predominantly localized in mitochondria. y56a3a.22 deletion mutants are sterile owing to impaired oogenesis. Loss of Y56A3A.22 induced mitochondrial unfolded protein response (UPRmt), which is mediated through the ATFS-1-dependent pathway, in tissues such as the intestine, germline, hypodermis, and vulval muscle. We further show that infertility and UPRmt induces by Y56A3A.22 deficiency are not attributed to systemic iron deficiency. Together, our study reveals an important role of Y56A3A.22 in regulating mitochondrial protein homeostasis and oogenesis and provides a new genetic tool for exploring the mechanisms regulating mitochondrial metabolism and reproduction as well as the fundamental role of the Fam210 family.
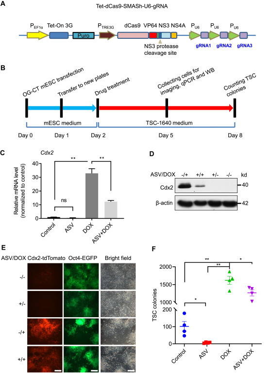
A tunable, rapid, and precise drug control of protein expression by combining transcriptional and post-translational regulation systems
Li Li, Hongyi Meng, Jianmin Zhang, Yang Liu, Qingjian Zou, Yi Gao, Huaqiang Yang, Liangxue Lai
2020, 47(11): 705-712. doi: 10.1016/j.jgg.2020.07.009
Abstract (96) HTML PDF (3)
Abstract:
Rapid, precise, and tunable regulation of protein abundance would be significantly useful in a variety of biotechnologies and biomedical applications. Here, we describe a system that allows tunable and rapid drug control of gene expression for either gene activation or inactivation in mammalian cells. We construct the system by coupling Tet-on 3G and small molecule-assisted shutoff systems, which can respectively induce transcriptional activation and protein degradation in the presence of corresponding small molecules. This dual-input drug inducer regulation system facilitates a bidirectional control of gene expression. The gene of interest can be precisely controlled by dual small molecules in a broad dynamic range of expression from overexpression to complete silence, allowing gene function study in a comprehensive expression profile. Our results reveal that the bidirectional control system enables sensitive dosage- and time-dependent regulation for either turn-on or shutoff of gene expression. We also apply this system for inducible genome editing and gene activation mediated by clustered regularly interspaced short palindromic repeats. The system provides an integrated platform for studying multiple biological processes by manipulating gene expression in a more flexible way.
Letter to the Editor
Novel compound heterozygous variants in dynein axonemal heavy chain 17 cause asthenoteratospermia with sperm flagellar defects
Bing Song, Chunyu Liu, Yang Gao, Jordan Lee Marley, Weiyu Li, Xiaoqin Ni, Wangjie Liu, Yujie Chen, Jiajia Wang, Chao Wang, Ping Zhou, Zhaolian Wei, Xiaojin He, Feng Zhang, Yunxia Cao
2020, 47(11): 713-717. doi: 10.1016/j.jgg.2020.07.004
Abstract (95) HTML PDF (5)
Abstract:
Noncarrier embryo selection and transfer in preimplantation genetic testing cycles for reciprocal translocation by Oxford Nanopore Technologies
Ming Gao, Lijuan Wang, Peiwen Xu, Hongqiang Xie, Xiaowei Liu, Sexin Huang, Yang Zou, Jie Li, Yang Wang, Pidong Li, Yuan Gao, Zijiang Chen
2020, 47(11): 718-721. doi: 10.1016/j.jgg.2020.05.001
Abstract (128) HTML PDF (5)
Abstract: