9.9
CiteScore
7.1
Impact Factor

2020 Vol. 47, No. 10

Display Method:
Review
Untangling a complex web: Computational analyses of tumor molecular profiles to decode driver mechanisms
Sirvan Khalighi, Salendra Singh, Vinay Varadan
2020, 47(10): 595-609. doi: 10.1016/j.jgg.2020.11.001
Abstract (212) HTML PDF (6)
Abstract:
Genome-scale studies focusing on molecular profiling of cancers across tissue types have revealed a plethora of aberrations across the genomic, transcriptomic, and epigenomic scales. The significant molecular heterogeneity across individual tumors even within the same tissue context complicates decoding the key etiologic mechanisms of this disease. Furthermore, it is increasingly likely that biologic mechanisms underlying the pathobiology of cancer involve multiple molecular entities interacting across functional scales. This has motivated the development of computational approaches that integrate molecular measurements with prior biological knowledge in increasingly intricate ways to enable the discovery of driver genomic aberrations across cancers. Here, we review diverse methodological approaches that have powered significant advances in our understanding of the genomic underpinnings of cancer at the cohort and at the individual tumor scales. We outline the key advances and challenges in the computational discovery of cancer mechanisms while motivating the development of systems biology approaches to comprehensively decode the biologic drivers of this complex disease.
Original Research
Dynamics of severe acute respiratory syndrome coronavirus 2 genome variants in the feces during convalescence
Yi Xu, Lu Kang, Zijie Shen, Xufang Li, Weili Wu, Wentai Ma, Chunxiao Fang, Fengxia Yang, Xuan Jiang, Sitang Gong, Li Zhang, Mingkun Li
2020, 47(10): 610-617. doi: 10.1016/j.jgg.2020.10.002
Abstract (149) HTML PDF (9)
Abstract:
In response to the current coronavirus disease 2019 (COVID-19) pandemic, it is crucial to understand the origin, transmission, and evolution of severe acute respiratory syndrome coronavirus 2 (SARS-CoV-2), which relies on close surveillance of genomic diversity in clinical samples. Although the mutation at the population level had been extensively investigated, how the mutations evolve at the individual level is largely unknown. Eighteen time-series fecal samples were collected from nine patients with COVID-19 during the convalescent phase. The nucleic acids of SARS-CoV-2 were enriched by the hybrid capture method. First, we demonstrated the outstanding performance of the hybrid capture method in detecting intra-host variants. We identified 229 intra-host variants at 182 sites in 18 fecal samples. Among them, nineteen variants presented frequency changes > 0.3 within 1–5 days, reflecting highly dynamic intra-host viral populations. Moreover, the evolution of the viral genome demonstrated that the virus was probably viable in the gastrointestinal tract during the convalescent period. Meanwhile, we also found that the same mutation showed a distinct pattern of frequency changes in different individuals, indicating a strong random drift. In summary, dramatic changes of the SARS-CoV-2 genome were detected in fecal samples during the convalescent period; whether the viral load in feces is sufficient to establish an infection warranted further investigation.
Phosphatidylinositol 4-kinase β mutations cause nonsyndromic sensorineural deafness and inner ear malformation
Xiulan Su, Yufei Feng, Sofia A. Rahman, Shuilong Wu, Guoan Li, Franz Rüschendorf, Lei Zhao, Hongwei Cui, Junqing Liang, Liang Fang, Hao Hu, Sebastian Froehler, Yong Yu, Giannino Patone, Oliver Hummel, Qinghua Chen, Klemens Raile, Friedrich C. Luft, Sylvia Bähring, Khalid Hussain, Wei Chen, Jingjing Zhang, Maolian Gong
2020, 47(10): 618-626. doi: 10.1016/j.jgg.2020.07.008
Abstract (140) HTML PDF (4)
Abstract:
Congenital hearing loss is a common disorder worldwide. Heterogeneous gene variation accounts for approximately 20–25% of such patients. We investigated a five-generation Chinese family with autosomal-dominant nonsyndromic sensorineural hearing loss (SNHL). No wave was detected in the pure-tone audiometry, and the auditory brainstem response was absent in all patients. Computed tomography of the patients, as well as of two sporadic SNHL cases, showed bilateral inner ear anomaly, cochlear maldevelopment, absence of the osseous spiral lamina, and an enlarged vestibular aqueduct. Such findings were absent in nonaffected persons. We used linkage analysis and exome sequencing and uncovered a heterozygous missense mutation in the PI4KB gene (p.Gln121Arg) encoding phosphatidylinositol 4-kinase β (PI4KB) from the patients in this family. In addition, 3 missense PI4KB (p.Val434Gly, p.Glu667Lys, and p.Met739Arg) mutations were identified in five patients with nonsyndromic SNHL from 57 sporadic cases. No such mutations were present within 600 Chinese controls, the 1000 genome project, gnomAD, or similar databases. Depleting pi4kb mRNA expression in zebrafish caused inner ear abnormalities and audiosensory impairment, mimicking the patient phenotypes. Moreover, overexpression of 4 human missensePI4KB mutant mRNAs in zebrafish embryos resulted in impaired hearing function, suggesting dominant-negative effects. Taken together, our results reveal that PI4KB mutations can cause SNHL and inner ear malformation. PI4KB should be included in neonatal deafness screening.
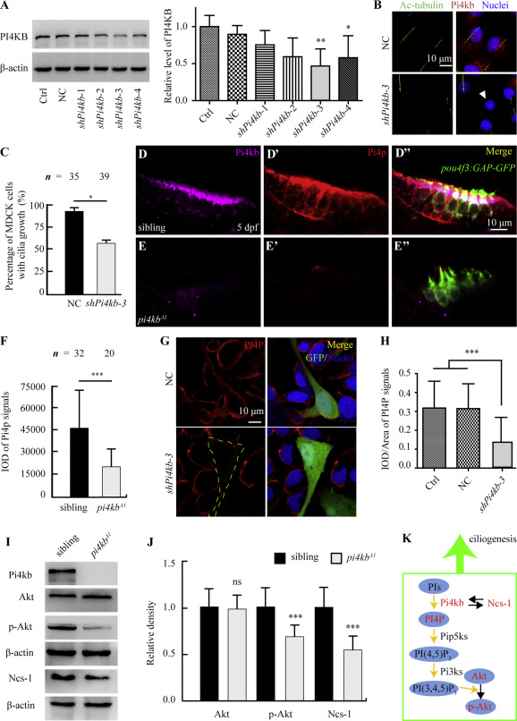
Phosphatidylinositol 4-kinase β is required for the ciliogenesis of zebrafish otic vesicle
Yufei Feng, Ping Yu, Jingyu Li, Ying Cao, Jingjing Zhang
2020, 47(10): 627-636. doi: 10.1016/j.jgg.2020.07.007
Abstract (148) HTML PDF (4)
Abstract:
The primary cilium, an important microtubule-based organelle, protrudes from nearly all the vertebrate cells. The motility of cilia is necessary for various developmental and physiological processes. Phosphoinositides (PIs) and its metabolite, PtdIns(4,5)P2, have been revealed to contribute to cilia assembly and disassembly. As an important kinase of the PI pathway and signaling, phosphatidylinositol 4-kinase β (PI4KB) is the one of the most extensively studied phosphatidylinositol 4-kinase isoform. However, its potential roles in organ development remain to be characterized. To investigate the developmental role of Pi4kb, especially its function on zebrafish ciliogenesis, we generated pi4kb deletion mutants using clustered regularly interspaced short palindromic repeats (CRISPR)/CRISPR-associated protein 9 technique. The homozygous pi4kb mutants exhibit an absence of primary cilia in the inner ear, neuromasts, and pronephric ducts accompanied by severe edema in the eyes and other organs. Moreover, smaller otic vesicle, malformed semicircular canals, and the insensitivity on sound stimulation were characteristics of pi4kb mutants. At the protein level, both in vivo and in vitro analyses revealed that synthesis of Pi4p was greatly reduced owing to the loss of Pi4kb. In addition, the expression of the Pi4kb-binding partner of neuronal calcium sensor-1, as well as the phosphorylation of phosphatidylinositol-4-phosphate downstream effecter of Akt, was significantly inhibited in pi4kb mutants. Taken together, our work uncovers a novel role of Pi4kb in zebrafish inner ear development and the functional formation of hearing ability by determining hair cell ciliogenesis.
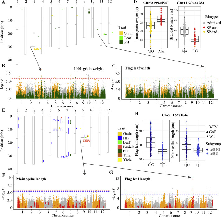
Genomic atlases of introgression and differentiation reveal breeding footprints in Chinese cultivated rice
Zhuo Chen, Xiuxiu Li, Hongwei Lu, Qiang Gao, Huilong Du, Hua Peng, Peng Qin, Chengzhi Liang
2020, 47(10): 637-649. doi: 10.1016/j.jgg.2020.10.006
Abstract (310) HTML PDF (15)
Abstract:
The long history of cultivation and breeding has left a variety of footprints in the genomes of Asian cultivated rice (Oryza sativa L.). In this study, we focus on two types of genomic footprints, introgression and differentiation, in a population of more than 1200 Chinese rice accessions. We found that a Xian/indica and a temperate Geng/japonica accession respectively contained an average of 19.3-Mb and 6.8-Mb alien introgressed chromosomal segments, of which many contained functional sequence variants, quantitative trait loci, or genes controlling flowering, grain, and resistance traits. Notably, we found most introgressions, including the known heterotic loci Hd3a and TAC1, were distributed differentially between the female and male parents of three-line indica hybrid rice, indicating their potential contribution to heterosis. We also found many differentiated regions between subgroups within a subpopulation contained agronomically important loci, such as DTH7, Hd1 for heading date, and qCT7 for cold tolerance, providing new candidates for studying local adaptation or heterosis. Tracing these footprints allows us to better understand the genetic exchange or differentiation underlying agronomic traits in modern Chinese rice cultivars. These findings also provide potential targets for rice genetic research and breeding.
Letter to the Editor
Expanding the genetic landscape of Rett syndrome to include lysine acetyltransferase 6A (KAT6A)
Simranpreet Kaur, Nicole J. Van Bergen, Bruria Ben-Zeev, Emanuela Leonardi, Tiong Y. Tan, David Coman, Benjamin Kamien, Susan M. White, Miya St John, Dean Phelan, Kristin Rigbye, Sze Chern Lim, Michelle C. Torres, Melanie Marty, Elena Savva, Teresa Zhao, Sean Massey, Alessandra Murgia, Wendy A. Gold, John Christodoulou
2020, 47(10): 650-654. doi: 10.1016/j.jgg.2020.09.003
Abstract (103) HTML PDF (4)
Abstract:
Robust capturing chromosome conformation using the DLO Hi-C 2.0 method
Zhihui Zhang, Chengchao Wu, Khaista Rahman, Weize Xu, Guoliang Li, Da Lin, Gang Cao
2020, 47(10): 655-658. doi: 10.1016/j.jgg.2020.11.003
Abstract (127) HTML PDF (4)
Abstract: