9.9
CiteScore
7.1
Impact Factor
Volume 47 Issue 10
Oct.  2020
Turn off MathJax
Article Contents

Genomic atlases of introgression and differentiation reveal breeding footprints in Chinese cultivated rice

doi: 10.1016/j.jgg.2020.10.006
More Information
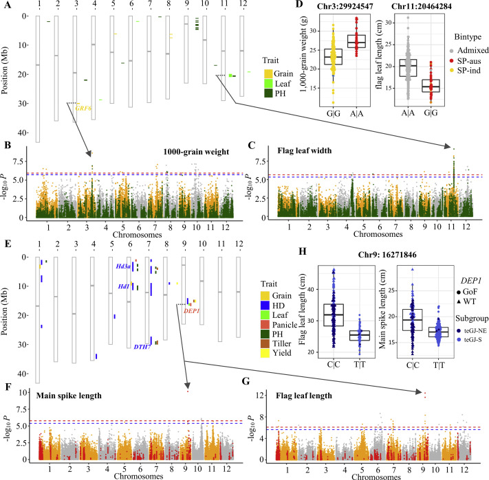
  • The long history of cultivation and breeding has left a variety of footprints in the genomes of Asian cultivated rice (Oryza sativa L.). In this study, we focus on two types of genomic footprints, introgression and differentiation, in a population of more than 1200 Chinese rice accessions. We found that a Xian/indica and a temperate Geng/japonica accession respectively contained an average of 19.3-Mb and 6.8-Mb alien introgressed chromosomal segments, of which many contained functional sequence variants, quantitative trait loci, or genes controlling flowering, grain, and resistance traits. Notably, we found most introgressions, including the known heterotic loci Hd3a and TAC1, were distributed differentially between the female and male parents of three-line indica hybrid rice, indicating their potential contribution to heterosis. We also found many differentiated regions between subgroups within a subpopulation contained agronomically important loci, such as DTH7, Hd1 for heading date, and qCT7 for cold tolerance, providing new candidates for studying local adaptation or heterosis. Tracing these footprints allows us to better understand the genetic exchange or differentiation underlying agronomic traits in modern Chinese rice cultivars. These findings also provide potential targets for rice genetic research and breeding.
  • loading
  • [1]
    3KRGP (2014). The 3,000 rice genomes project. Gigascience 3, 7.
    [2]
    Alexander, D.H., Novembre, J., and Lange, K. (2009). Fast model-based estimation of ancestry in unrelated individuals. Genome Res. 19, 1655-1664.
    [3]
    Asano, K., Takashi, T., Miura, K., Qian, Q., Kitano, H., Matsuoka, M., and Ashikari, M. (2007). Genetic and molecular analysis of utility of sd1 alleles in rice breeding. Breed. Sci. 57, 53-58.
    [4]
    Asano, K., Yamasaki, M., Takuno, S., Miura, K., Katagiri, S., Ito, T., Doi, K., Wu, J., Ebana, K., Matsumoto, T., Innan, H., Kitano, H., Ashikari, M., and Matsuoka, M. (2011). Artificial selection for a green revolution gene during japonica rice domestication. Proc. Natl. Acad. Sci. USA 108, 11034-11039.
    [5]
    Ashikari, M., Sakakibara, H., Lin, S., Yamamoto, T., Takashi, T., Nishimura, A., Angeles, E.R., Qian, Q., Kitano, H., and Matsuoka, M. (2005). Cytokinin oxidase regulates rice grain production. Science 309, 741-745.
    [6]
    Barker, R. (2011). The origin and spread of early-ripening Champa rice: It's impact on Song Dynasty China. Rice 4, 184-186.
    [7]
    Bian, X., Liu, X., Zhao, Z., Jiang, L., Gao, H., Zhang, Y., Zheng, M., Chen, L., Liu, S., and Zhai, H. (2011). Heading date gene, dth3 controlled late flowering in O. glaberrima Steud. by down-regulating Ehd1. Plant Cell Rep. 30, 2243-2254.
    [8]
    Bryan, G.T., Wu, K.S., Farrall, L., Jia, Y., Hershey, H.P., McAdams, S.A., Faulk, K.N., Donaldson, G.K., Tarchini, R., and Valent, B. (2000). A single amino acid difference distinguishes resistant and susceptible alleles of the rice blast resistance gene Pi-ta. Plant Cell 12, 2033-2046.
    [9]
    Chen, E., Huang, X., Tian, Z., Wing, R., and Han, B. (2019). The genomics of Oryza species provides insights into rice domestication and heterosis. Annu. Rev. Plant Biol. 70, 639-665.
    [10]
    Chen, S., Yang, Y., Shi, W., Ji, Q., He, F., Zhang, Z., Cheng, Z., Liu, X., and Xu, M. (2008). Badh2, encoding betaine aldehyde dehydrogenase, inhibits the biosynthesis of 2-acetyl-1-pyrroline, a major component in rice fragrance. Plant Cell 20, 1850-1861.
    [11]
    Cheng, S., Zhuang, J., Fan, Y., Du, J., and Cao, L. (2007). Progress in research and development on hybrid rice: A super-domesticate in china. Ann. Bot. 100, 959-966.
    [12]
    Choi, J.Y., Platts, A.E., Fuller, D.Q., Hsing, Y.L., Wing, R.A., and Purugganan, M.D. (2017). The rice paradox: multiple origins but single domestication in Asian rice. Mol. Biol. Evol. 34, 969-979.
    [13]
    Cui, K., Huang, J.L., Xing, Y.Z., Yu, S.B., Xu, C.G., and Peng, S.B. (2008). Mapping QTLs for seedling characteristics under different water supply conditions in rice (Oryza sativa). Physiol. Plant. 132, 53-68.
    [14]
    Danecek, P., Auton, A., Abecasis, G., Albers, C.A., Banks, E., DePristo, M.A., Handsaker, R.E., Lunter, G., Marth, G.T., Sherry, S.T., McVean, G., Durbin, R., and 1000 Genomes Project Analysis Group (2011). The variant call format and VCFtools. Bioinformatics 27, 2156-2158.
    [15]
    DePristo, M.A., Banks, E., Poplin, R., Garimella, K.V., Maguire, J.R., Hartl, C., Philippakis, A.A., del Angel, G., Rivas, M.A., Hanna, M., McKenna, A., Fennell, T.J., Kernytsky, A.M., Sivachenko, A.Y., Cibulskis, K., Gabriel, S.B., Altshuler, D., and Daly, M.J. (2011). A framework for variation discovery and genotyping using next-generation DNA sequencing data. Nat. Genet. 43, 491-498.
    [16]
    Duan, P., Xu, J., Zeng, D., Zhang, B., Geng, M., Zhang, G., Huang, K., Huang, L., Xu, R., Ge, S., Qian, Q., and Li, Y. (2017). Natural variation in the promoter of GSE5 contributes to grain size diversity in rice. Mol. Plant 10, 685-694.
    [17]
    East, E.M. (1936). Heterosis. Genetics 21, 375-397.
    [18]
    Endelman, J.B. (2011). Ridge regression and other kernels for genomic selection with R package rrBLUP. Plant Genome 4, 250-255.
    [19]
    Fu, X., Xu, J., Zhou, M., Chen, M., Shen, L., Li, T., Zhu, Y., Wang, J., Hu, J., Zhu, L., Gao, Z., Dong, G., Guo, L., Ren, D., Chen, G., Lin, J., Qian, Q., and Zhang, G. (2019). Enhanced expression of QTL qLL9/DEP1 facilitates the improvement of leaf morphology and grain yield in rice. Int. J. Mol. Sci. 20, 866.
    [20]
    Gao, F., Wang, K., Liu, Y., Chen, Y., Chen, P., Shi, Z., Luo, J., Jiang, D., Fan, F., Zhu, Y., and Li, S. (2015). Blocking miR396 increases rice yield by shaping inflorescence architecture. Nat. Plants 2, 15196.
    [21]
    Gao, H., Jin, M., Zheng, X. M., Chen, J., Yuan, D., Xin, Y., Wang, M., Huang, D., Zhang, Z., Zhou, K., Sheng, P., Ma, J., Ma, W., Deng, H., Jiang, L., Liu, S., Wang, H., Wu, C., Yuan, L., and Wan, J. (2014). Days to heading 7, a major quantitative locus determining photoperiod sensitivity and regional adaptation in rice. Proc. Natl. Acad. Sci. USA 111, 16337-16342.
    [22]
    Gao, H., Zheng, X., Fei, G., Chen, J., Jin, M., Ren, Y., Wu, W., Zhou, K., Sheng, P., and Zhou, F. (2013a). Ehd4 encodes a novel and Oryza-genus-specific regulator of photoperiodic flowering in rice. PLoS Genet. 9, e1003281.
    [23]
    Gao, Z., Zeng, D., Cui, X., Zhou, Y., Yan, M., Huang, D., Li, J., and Qian, Q. (2003). Map-based cloning of the ALK gene, which controls the gelatinization temperature of rice. Sci. China C Life Sci. 46, 661-668.
    [24]
    Gao, Z.Y., Zhao, S.C., He, W.M., Guo, L.B., Peng, Y.L., Wang, J.J., Guo, X.S., Zhang, X.M., Rao, Y.C., Zhang, C., Dong, G.J., Zheng, F.Y., Lu, C.X., Hu, J., Zhou, Q., Liu, H.J., Wu, H.Y., Xu, J., Ni, P.X., Zeng, D.L., Liu, D.H., Tian, P., Gong, L.H., Ye, C., Zhang, G.H., Wang, J., Tian, F.K., Xue, D.W., Liao, Y., Zhu, L., Chen, M.S., Li, J.Y., Cheng, S.H., Zhang, G.Y., Wang, J., and Qian, Q. (2013b). Dissecting yield-associated loci in super hybrid rice by resequencing recombinant inbred lines and improving parental genome sequences. Proc. Natl. Acad. Sci. U. S. A. 110, 14492-14497.
    [25]
    Hayashi, K., and Yoshida, H. (2009). Refunctionalization of the ancient rice blast disease resistance gene Pit by the recruitment of a retrotransposon as a promoter. Plant J. 57, 413-425.
    [26]
    Hayashi, N., Inoue, H., Kato, T., Funao, T., Shirota, M., Shimizu, T., Kanamori, H., Yamane, H., Hayano-Saito, Y., Matsumoto, T., Yano, M., and Takatsuji, H. (2010). Durable panicle blast-resistance gene Pb1 encodes an atypical CC-NBS-LRR protein and was generated by acquiring a promoter through local genome duplication. Plant J. 64, 498-510.
    [27]
    Hu, B., Wang, W., Ou, S., Tang, J., Li, H., Che, R., Zhang, Z., Chai, X., Wang, H., Wang, Y., Liang, C., Liu, L., Piao, Z., Deng, Q., Deng, K., Xu, C., Liang, Y., Zhang, L., Li, L., and Chu, C. (2015). Variation in NRT1.1B contributes to nitrate-use divergence between rice subspecies. Nat. Genet. 47, 834-838.
    [28]
    Huang, X., Kurata, N., Wei, X., Wang, Z. X., Wang, A., Zhao, Q., Zhao, Y., Liu, K., Lu, H., Li, W., Guo, Y., Lu, Y., Zhou, C., Fan, D., Weng, Q., Zhu, C., Huang, T., Zhang, L., Wang, Y., Feng, L., Furuumi, H., Kubo, T., Miyabayashi, T., Yuan, X., Xu, Q., Dong, G., Zhan, Q., Li, C., Fujiyama, A., Toyoda, A., Lu, T., Feng, Q., Qian, Q., Li, J., and Han, B. (2012). A map of rice genome variation reveals the origin of cultivated rice. Nature 490, 497-501.
    [29]
    Huang, X., Lu, T., and Han, B. (2013). Resequencing rice genomes: an emerging new era of rice genomics. Trends Genet. 29, 225-232.
    [30]
    Huang, X., Qian, Q., Liu, Z., Sun, H., He, S., Luo, D., Xia, G., Chu, C., Li, J., and Fu, X. (2009). Natural variation at the DEP1 locus enhances grain yield in rice. Nat. Genet. 41, 494-497.
    [31]
    Huang, X., Yang, S., Gong, J., Zhao, Y., Feng, Q., Gong, H., Li, W., Zhan, Q., Cheng, B., Xia, J., Chen, N., Hao, Z., Liu, K., Zhu, C., Huang, T., Zhao, Q., Zhang, L., Fan, D., Zhou, C., Lu, Y., Weng, Q., Wang, Z. X., Li, J., and Han, B. (2015). Genomic analysis of hybrid rice varieties reveals numerous superior alleles that contribute to heterosis. Nat. Commun. 6, 6258.
    [32]
    Huang, X., Yang, S., Gong, J., Zhao, Q., Feng, Q., Zhan, Q., Zhao, Y., Li, W., Cheng, B., Xia, J., Chen, N., Huang, T., Zhang, L., Fan, D., Chen, J., Zhou, C., Lu, Y., Weng, Q., and Han, B. (2016). Genomic architecture of heterosis for yield traits in rice. Nature 537, 629-633.
    [33]
    Huo, X., Wu, S., Zhu, Z., Liu, F., Fu, Y., Cai, H., Sun, X., Gu, P., Xie, D., Tan, L., and Sun, C. (2017). NOG1 increases grain production in rice. Nat. Commun. 8, 1497-1497.
    [34]
    Isshiki, M., Morino, K., Nakajima, M., Okagaki, R.J., Wessler, S.R., Izawa, T., and Shimamoto, K. (1998). A naturally occurring functional allele of the rice waxy locus has a GT to TT mutation at the 5' splice site of the first intron. Plant J. 15, 133-138.
    [35]
    Izawa, T. (2007). Adaptation of flowering-time by natural and artificial selection in Arabidopsis and rice. J. Exp. Bot. 58, 3091-3097.
    [36]
    Jiang, H., Dian, W., Liu, F., and Wu, P. (2003). Cloning and characterization of a glucose 6-phosphate/phosphate translocator from Oryza sativa. J. Zhejiang Univ. Sci. A 4, 331-335.
    [37]
    Jiao, Y., Wang, Y., Xue, D., Wang, J., Yan, M., Liu, G., Dong, G., Zeng, D., Lu, Z., Zhu, X., Qian, Q., and Li, J. (2010). Regulation of OsSPL14 by OsmiR156 defines ideal plant architecture in rice. Nat. Genet. 42, 541-544.
    [38]
    Kawahara, Y., de la Bastide, M., Hamilton, J. P., Kanamori, H., McCombie, W. R., Ouyang, S., Schwartz, D. C., Tanaka, T., Wu, J., Zhou, S., Childs, K. L., Davidson, R. M., Lin, H., Quesada-Ocampo, L., Vaillancourt, B., Sakai, H., Lee, S. S., Kim, J., Numa, H., Itoh, T., Buell, C. R., and Matsumoto, T. (2013). Improvement of the Oryza sativa Nipponbare reference genome using next generation sequence and optical map data. Rice 6, 4.
    [39]
    Khush, G.S. (1997). Origin, dispersal, cultivation and variation of rice. Plant Mol. Biol. 35, 25-34.
    [40]
    Kojima, S., Takahashi, Y., Kobayashi, Y., Monna, L., Sasaki, T., Araki, T., and Yano, M. (2002). Hd3a, a rice ortholog of the Arabidopsis FT gene, promotes transition to flowering downstream of Hd1 under short-day conditions. Plant Cell Physiol. 43, 1096-1105.
    [41]
    Komiya, R., Ikegami, A., Tamaki, S., Yokoi, S., and Shimamoto, K. (2008). Hd3a and RFT1 are essential for flowering in rice. Development 135, 767-774.
    [42]
    Konishi, S., Izawa, T., Lin, S.Y., Ebana, K., Fukuta, Y., Sasaki, T., and Yano, M. (2006). An SNP caused loss of seed shattering during rice domestication. Science 312, 1392-1396.
    [43]
    Li, G., Li, X., Wang, Y., Mi, J., Xing, F., Zhang, D., Dong, Q., Li, X., Xiao, J., Zhang, Q., and Ouyang, Y. (2017). Three representative inter and intra-subspecific crosses reveal the genetic architecture of reproductive isolation in rice. Plant J. 92, 349-362.
    [44]
    Li, H., and Durbin, R. (2009). Fast and accurate short read alignment with Burrows-Wheeler transform. Bioinformatics 25, 1754-1760.
    [45]
    Li, H., Handsaker, B., Wysoker, A., Fennell, T., Ruan, J., Homer, N., Marth, G., Abecasis, G., Durbin, R., and Genome Project Data Processing, S. (2009). The Sequence Alignment/Map format and SAMtools. Bioinformatics 25, 2078-2079.
    [46]
    Li, X., Chen, Z., Zhang, G., Lu, H., Qin, P., Qi, M., Yu, Y., Jiao, B., Zhao, X., Gao, Q., Wang, H., Wu, Y., Ma, J., Zhang, L., Wang, Y., Deng, L., Yao, S., Cheng, Z., Yu, D., Zhu, L., Xue, Y., Chu, C., Li, A., Li, S., and Liang, C. (2020). Analysis of genetic architecture and favorable allele usage of agronomic traits in a large collection of Chinese rice accessions. Sci. China Life Sci. 63, 1688-1702
    [47]
    Li, Y., Xiao, J., Chen, L., Huang, X., Cheng, Z., Han, B., Zhang, Q., and Wu, C.Y. (2018). Rice functional genomics research: past decade and future. Mol. Plant 11, 359-380.
    [48]
    Lin, F., Chen, S., Que, Z., Wang, L., Liu, X., and Pan, Q. (2007). The blast resistance gene Pi37 encodes a nucleotide binding site leucine-rich repeat protein and is a member of a resistance gene cluster on rice chromosome 1. Genetics 177, 1871-1880.
    [49]
    Lin, Z., Qin, P., Zhang, X., Fu, C., Deng, H., Fu, X., Huang, Z., Jiang, S., Li, C., Tang, X., Wang, X., He, G., Yang, Y., He, H., and Deng, X.W. (2020). Divergent selection and genetic introgression shape the genome landscape of heterosis in hybrid rice. Proc. Natl. Acad. Sci. USA 117, 4623-4631.
    [50]
    Liu, K., Wang, L., Xu, Y., Chen, N., Ma, Q., Li, F., and Chong, K. (2007). Overexpression of OsCOIN, a putative cold inducible zinc finger protein, increased tolerance to chilling, salt and drought, and enhanced proline level in rice. Planta 226, 1007-1016.
    [51]
    Liu, Q., Han, R., Wu, K., Zhang, J., Ye, Y., Wang, S., Chen, J., Pan, Y., Li, Q., Xu, X., Zhou, J., Tao, D., Wu, Y., and Fu, X. (2018). G-protein βγ subunits determine grain size through interaction with MADS-domain transcription factors in rice. Nat. Commun. 9, 852-852.
    [52]
    McCouch, S. R., Wright, M. H., Tung, C. W., Maron, L. G., McNally, K. L., Fitzgerald, M., Singh, N., DeClerck, G., Agosto-Perez, F., Korniliev, P., Greenberg, A. J., Naredo, M. E., Mercado, S. M., Harrington, S. E., Shi, Y., Branchini, D. A., Kuser-Falcao, P. R., Leung, H., Ebana, K., Yano, M., Eizenga, G., McClung, A., and Mezey, J. (2016). Open access resources for genome-wide association mapping in rice. Nat. Commun. 7, 10532-10532.
    [53]
    McNally, K.L., Childs, K.L., Bohnert, R., Davidson, R.M., Zhao, K., Ulat, V.J., Zeller, G., Clark, R.M., Hoen, D.R., Bureau, T.E., Stokowski, R., Ballinger, D.G., Frazer, K. A., Cox, D.R., Padhukasahasram, B., Bustamante, C.D., Weigel, D., Mackill, D.J., Bruskiewich, R.M., Ratsch, G., Buell, C.R., Leung, H., and Leach, J.E. (2009). Genomewide SNP variation reveals relationships among landraces and modern varieties of rice. Proc. Natl. Acad. Sci. USA 106, 12273-12278.
    [54]
    Miura, K., Ikeda, M., Matsubara, A., Song, X.-J., Ito, M., Asano, K., Matsuoka, M., Kitano, H., and Ashikari, M. (2010). OsSPL14 promotes panicle branching and higher grain productivity in rice. Nat. Genet. 42, 545-549.
    [55]
    Muthayya, S., Sugimoto, J.D., Montgomery, S., and Maberly, G.F. (2014). An overview of global rice production, supply, trade, and consumption. Ann. N. Y. Acad. Sci. 1324, 7-14.
    [56]
    Ogiso-Tanaka, E., Matsubara, K., Yamamoto, S., Nonoue, Y., Wu, J., Fujisawa, H., Ishikubo, H., Tanaka, T., Ando, T., Matsumoto, T., and Yano, M. (2013). Natural variation of the RICE FLOWERING LOCUS T 1 contributes to flowering time divergence in rice. PLoS one 8, e75959-e75959.
    [57]
    Paradis, E., and Schliep, K. (2019). ape 5.0: an environment for modern phylogenetics and evolutionary analyses in R. Bioinformatics 35, 526-528.
    [58]
    Peng, H., Wang, K., Chen, Z., Cao, Y., Gao, Q., Li, Y., Li, X., Lu, H., Du, H., Lu, M., Yang, X., and Liang, C. (2020). MBKbase for rice: an integrated omics knowledgebase for molecular breeding in rice. Nucleic Acids Res. 48, D1085-D1092.
    [59]
    Reich, D., Price, A.L., and Patterson, N. (2008). Principal component analysis of genetic data. Nat. Genet. 40, 491-492.
    [60]
    Santos, J.D., Chebotarov, D., McNally, K.L., Bartholome, J., Droc, G., Billot, C., and Glaszmann, J.C. (2019). Fine sale genomic signals of admixture and alien introgression among Asian rice landraces. Genome Biol. Evol. 11, 1358-1373.
    [61]
    Sasaki, A., Ashikari, M., Ueguchi-Tanaka, M., Itoh, H., Nishimura, A., Swapan, D., Ishiyama, K., Saito, T., Kobayashi, M., Khush, G. S., Kitano, H., and Matsuoka, M. (2002). Green revolution: a mutant gibberellin-synthesis gene in rice. Nature 416, 701-702.
    [62]
    Shen, G., and Xing, Y. (2014). Two novel QTLs for heading date are identified using a set of chromosome segment substitution lines in rice (Oryza sativa L.). J. Genet. Genomics 41, 659-662.
    [63]
    Shi, C.L., Dong, N.Q., Guo, T., Ye, W.W., Shan, J.X., and Lin, H.X. (2020). A quantitative trait locus GW6 controls rice grain size and yield through the gibberellin pathway. Plant J. 103, 1174-1188
    [64]
    Song, W.Y., Wang, G.L., Chen, L.L., Kim, H.S., Pi, L.Y., Holsten, T., Gardner, J., Wang, B., Zhai, W.X., Zhu, L.H., Fauquet, C., and Ronald, P. (1995). A Receptor Kinase-Like Protein Encoded by the Rice Disease Resistance Gene, Xa21. Science 270, 1804-1806.
    [65]
    Sun, C., Jiang, T., Chen, L., Wu, C., Li, Z., and Wang, X. (2000). Studies on the relationship between heterosis and genetic differentiation in hybrid rice (Oryza sativa L.). Acta Agronomica Sinica 26, 641-649.
    [66]
    Takahashi, A., Hayashi, N., Miyao, A., and Hirochika, H. (2010). Unique features of the rice blast resistance Pish locus revealed by large scale retrotransposon-tagging. BMC Plant Biol. 10, 175.
    [67]
    Takahashi, Y., Teshima, K.M., Yokoi, S., Innan, H., and Shimamoto, K. (2009). Variations in Hd1 proteins, Hd3a promoters, and Ehd1 expression levels contribute to diversity of flowering time in cultivated rice. Proc. Natl. Acad. Sci. USA 106, 4555-4560.
    [68]
    Takeuchi, Y., Hayasaka, H., Chiba, B., Tanaka, I., Shimano, T., Yamagishi, M., Nagano, K., Sasaki, T., and Yano, M. (2001). Mapping quantitative trait loci controlling cool-temperature tolerance at booting stage in temperate japonica rice. Breed. Sci. 51, 191-197.
    [69]
    Tang, H., Luo, D., Zhou, D., Zhang, Q., Tian, D., Zheng, X., Chen, L., and Liu, Y.-G. (2014). The rice restorer Rf4 for wild-abortive cytoplasmic male sterility encodes a mitochondrial-localized PPR protein that functions in reduction of WA352 transcripts. Mol. Plant 7, 1497-1500.
    [70]
    Uga, Y., Sugimoto, K., Ogawa, S., Rane, J., Ishitani, M., Hara, N., Kitomi, Y., Inukai, Y., Ono, K., Kanno, N., Inoue, H., Takehisa, H., Motoyama, R., Nagamura, Y., Wu, J., Matsumoto, T., Takai, T., Okuno, K., and Yano, M. (2013). Control of root system architecture by DEEPER ROOTING 1 increases rice yield under drought conditions. Nat. Genet. 45, 1097-1102.
    [71]
    Umemoto, T., Yano, M., Satoh, H., Shomura, A., and Nakamura, Y. (2002). Mapping of a gene responsible for the difference in amylopectin structure between japonica-type and indica-type rice varieties. Theor. Appl. Genet. 104, 1-8.
    [72]
    Wang, C., Zhang, X., Fan, Y., Gao, Y., Zhu, Q., Zheng, C., Qin, T., Li, Y., Che, J., Zhang, M., Yang, B., Liu, Y., and Zhao, K. (2015). XA23 is an executor R protein and confers broad-spectrum disease resistance in rice. Mol. Plant 8, 290-302.
    [73]
    Wang, L., Wang, Z., Xu, Y., Joo, S.H., Kim, S.K., Xue, Z., Xu, Z., Wang, Z., and Chong, K. (2009). OsGSR1 is involved in crosstalk between gibberellins and brassinosteroids in rice. Plant J. 57, 498-510.
    [74]
    Wang, Q., Liu, Y., He, J., Zheng, X., Hu, J., Liu, Y., Dai, H., Zhang, Y., Wang, B., Wu, W., Gao, H., Zhang, Y., Tao, X., Deng, H., Yuan, D., Jiang, L., Zhang, X., Guo, X., Cheng, X., Wu, C., Wang, H., Yuan, L., and Wan, J. (2014). STV11 encodes a sulphotransferase and confers durable resistance to rice stripe virus. Nat. Commun. 5, 4768-4768.
    [75]
    Wang, W., Mauleon, R., Hu, Z., Chebotarov, D., Tai, S., Wu, Z., Li, M., Zheng, T., Fuentes, R.R., Zhang, F., Mansueto, L., Copetti, D., Sanciangco, M., Palis, K.C., Xu, J., Sun, C., Fu, B., Zhang, H., Gao, Y., Zhao, X., Shen, F., Cui, X., Yu, H., Li, Z., Chen, M., Detras, J., Zhou, Y., Zhang, X., Zhao, Y., Kudrna, D., Wang, C., Li, R., Jia, B., Lu, J., He, X., Dong, Z., Xu, J., Li, Y., Wang, M., Shi, J., Li, J., Zhang, D., Lee, S., Hu, W., Poliakov, A., Dubchak, I., Ulat, V.J., Borja, F.N., Mendoza, J.R., Ali, J., Li, J., Gao, Q., Niu, Y., Yue, Z., Naredo, M.E.B., Talag, J., Wang, X., Li, J., Fang, X., Yin, Y., Glaszmann, J.C., Zhang, J., Li, J., Hamilton, R.S., Wing, R.A., Ruan, J., Zhang, G., Wei, C., Alexandrov, N., McNally, K.L., Li, Z., and Leung, H. (2018). Genomic variation in 3,010 diverse accessions of Asian cultivated rice. Nature 557, 43-49.
    [76]
    Wei, X., Xu, J., Guo, H., Jiang, L., Chen, S., Yu, C., Zhou, Z., Hu, P., Zhai, H., and Wan, J. (2010). DTH8 suppresses flowering in rice, influencing plant height and yield potential simultaneously. Plant Physiol. 153, 1747-1758.
    [77]
    Wickham, H. (2016). ggplot2: elegant graphics for data analysis (Springer).
    [78]
    Xie, F., and Zhang, J. (2018). Shanyou 63: an elite mega rice hybrid in China. Rice 11, 17.
    [79]
    Xie, L., Tan, Z., Zhou, Y., Xu, R., Feng, L., Xing, Y., and Qi, X.Q. (2014). Identification and fine mapping of quantitative trait loci for seed vigor in germination and seedling establishment in rice. J. Integr. Plant Biol. 56, 749-759.
    [80]
    Xie, W., Wang, G., Yuan, M., Yao, W., Lyu, K., Zhao, H., Yang, M., Li, P., Zhang, X., Yuan, J., Wang, Q., Liu, F., Dong, H., Zhang, L., Li, X.L., Meng, X., Zhang, W., Xiong, L., He, Y.Q., Wang, S., Yu, S., Xu, C., Luo, J., Li, X.H., Xiao, J., Lian, X., and Zhang, Q. (2015). Breeding signatures of rice improvement revealed by a genomic variation map from a large germplasm collection. Proc. Natl. Acad. Sci. USA 112, E5411-E5419.
    [81]
    Yan, W., Wang, P., Chen, H., Zhou, H., Li, Q., Wang, C., Ding, Z., Zhang, Y., Yu, S., Xing, Y., and Zhang, Q. (2011). A major QTL, Ghd8, plays pleiotropic roles in regulating grain productivity, plant height, and heading date in rice. Mol. Plant 4, 319-330.
    [82]
    Yao, W., Li, G., Yu, Y., and Ouyang, Y. (2017). funRiceGenes dataset for comprehensive understanding and application of rice functional genes. Gigascience 7, 1-9.
    [83]
    Yonemaru, J., Yamamoto, T., Fukuoka, S., Uga, Y., Hori, K., and Yano, M. (2010). Q-TARO: QTL Annotation Rice Online Database. Rice 3, 194-203.
    [84]
    Yu, B., Lin, Z., Li, H., Li, X., Li, J., Wang, Y., Zhang, X., Zhu, Z., Zhai, W., Wang, X., Xie, D., and Sun, C. (2007). TAC1, a major quantitative trait locus controlling tiller angle in rice. Plant J. 52, 891-898.
    [85]
    Yu, J., Miao, J., Zhang, Z., Xiong, H., Zhu, X., Sun, X., Pan, Y., Liang, Y., Zhang, Q., Abdul Rehman, R.M., Li, J., Zhang, H., and Li, Z. (2018). Alternative splicing of OsLG3b controls grain length and yield in japonica rice. Plant Biotechnol. J. 16, 1667-1678.
    [86]
    Yule, G.U. (1912). On the methods of measuring association between two attributes. J. R. Stat. Soc. 75, 579-652.
    [87]
    Zhang, C., Zhu, J., Chen, S., Fan, X., Li, Q., Lu, Y., Wang, M., Yu, H., Yi, C., Tang, S., Gu, M., and Liu, Q. (2019). Wx(lv), the ancestral allele of rice Waxy gene. Mol. Plant 12, 1157-1166.
    [88]
    Zhang, H., Zhang, C., Sun, Z., Yu, W., Gu, M., Liu, Q., and Li, Y. (2011). A major locus qS12, located in a duplicated segment of chromosome 12, causes spikelet sterility in an indica-japonica rice hybrid. Theor. Appl. Genet. 123, 1247-1256.
    [89]
    Zhang, Q., Chen, Q., Wang, S., Hong, Y., and Wang, Z. (2014). Rice and cold stress: methods for its evaluation and summary of cold tolerance-related quantitative trait loci. Rice 7, 24.
    [90]
    Zhao, H., Wang, X., Jia, Y., Minkenberg, B., Wheatley, M., Fan, J., Jia, M.H., Famoso, A., Edwards, J.D., Wamishe, Y., Valent, B., Wang, G.-L., and Yang, Y. (2018). The rice blast resistance gene Ptr encodes an atypical protein required for broad-spectrum disease resistance. Nat. Commun. 9, 2039-2039.
    [91]
    Zhao, K., Wright, M., Kimball, J., Eizenga, G., McClung, A., Kovach, M., Tyagi, W., Ali, M.L., Tung, C.W., Reynolds, A., Bustamante, C.D., and McCouch, S.R. (2010). Genomic diversity and introgression in O. sativa reveal the impact of domestication and breeding on the rice genome. PLoS One 5, e10780.
    [92]
    Zhou, J., Peng, Z., Long, J., Sosso, D., Liu, B., Eom, J.-S., Huang, S., Liu, S., Vera Cruz, C., Frommer, W.B., White, F.F., and Yang, B. (2015). Gene targeting by the TAL effector PthXo2 reveals cryptic resistance gene for bacterial blight of rice. Plant J. 82, 632-643.
  • 加载中

Catalog

    通讯作者: 陈斌, bchen63@163.com
    • 1. 

      沈阳化工大学材料科学与工程学院 沈阳 110142

    1. 本站搜索
    2. 百度学术搜索
    3. 万方数据库搜索
    4. CNKI搜索

    Figures (4)  / Tables (4)

    Article Metrics

    Article views (296) PDF downloads (15) Cited by ()
    Proportional views
    Related

    /

    DownLoad:  Full-Size Img  PowerPoint
    Return
    Return