9.9
CiteScore
7.1
Impact Factor
Volume 47 Issue 10
Oct.  2020
Turn off MathJax
Article Contents

Dynamics of severe acute respiratory syndrome coronavirus 2 genome variants in the feces during convalescence

doi: 10.1016/j.jgg.2020.10.002
More Information
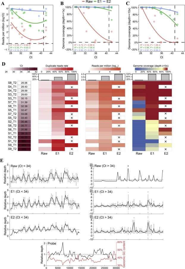
  • In response to the current coronavirus disease 2019 (COVID-19) pandemic, it is crucial to understand the origin, transmission, and evolution of severe acute respiratory syndrome coronavirus 2 (SARS-CoV-2), which relies on close surveillance of genomic diversity in clinical samples. Although the mutation at the population level had been extensively investigated, how the mutations evolve at the individual level is largely unknown. Eighteen time-series fecal samples were collected from nine patients with COVID-19 during the convalescent phase. The nucleic acids of SARS-CoV-2 were enriched by the hybrid capture method. First, we demonstrated the outstanding performance of the hybrid capture method in detecting intra-host variants. We identified 229 intra-host variants at 182 sites in 18 fecal samples. Among them, nineteen variants presented frequency changes > 0.3 within 1–5 days, reflecting highly dynamic intra-host viral populations. Moreover, the evolution of the viral genome demonstrated that the virus was probably viable in the gastrointestinal tract during the convalescent period. Meanwhile, we also found that the same mutation showed a distinct pattern of frequency changes in different individuals, indicating a strong random drift. In summary, dramatic changes of the SARS-CoV-2 genome were detected in fecal samples during the convalescent period; whether the viral load in feces is sufficient to establish an infection warranted further investigation.
  • Author S.G., L.Z., and M.L. contributed equally to this manuscript.
  • loading
  • [1]
    Amirian, E.S., 2020. Potential fecal transmission of SARS-CoV-2: Current evidence and implications for public health. Int. J. Infect. Dis. 95, 363-370.
    [2]
    Chen, S., Zhou, Y., Chen, Y., Gu, J., 2018. fastp: an ultra-fast all-in-one FASTQ preprocessor. Bioinformatics 34, i884-i890.
    [3]
    Das, S., Sarmah, S., Lyndem, S., Singha Roy, A., 2020. An investigation into the identification of potential inhibitors of SARS-CoV-2 main protease using molecular docking study. J. Biomol. Struct. Dyn. 1-11.
    [4]
    Domingo, E., Sheldon, J., Perales, C., 2012. Viral Quasispecies Evolution. Microbiol. Mol. Biol. Rev. 76, 159-216.
    [5]
    Farci, P., Shimoda, A., Coiana, A., Diaz, G., Peddis, G., Melpolder, J.C., Strazzera, A., Chien, D.Y., Munoz, S.J., Balestrieri, A., Purcell, R.H., Alter, H.J., 2000. The outcome of acute hepatitis C predicted by the evolution of the viral quasispecies. Science. 288, 339-344.
    [6]
    Forster, P., Forster, L., Renfrew, C., Forster, M., 2020. Phylogenetic network analysis of SARS-CoV-2 genomes. Proc. Natl. Acad. Sci. 117, 9241-9243.
    [7]
    Jin, Z., Du, X., Xu, Y., Deng, Y., Liu, M., Zhao, Y., Zhang, B., Li, X., Zhang, L., Peng, C., Duan, Y., Yu, J., Wang, L., Yang, K., Liu, F., Jiang, R., Yang, Xinglou, You, T., Liu, Xiaoce, Yang, Xiuna, Bai, F., Liu, H., Liu, Xiang, Guddat, L.W., Xu, W., Xiao, G., Qin, C., Shi, Z., Jiang, H., Rao, Z., Yang, H., 2020. Structure of Mpro from SARS-CoV-2 and discovery of its inhibitors. Nature. 582, 289-293.
    [8]
    Koboldt, D.C., Zhang, Q., Larson, D.E., Shen, D., McLellan, M.D., Lin, L., Miller, C.A., Mardis, E.R., Ding, L., Wilson, R.K., 2012. VarScan 2: somatic mutation and copy number alteration discovery in cancer by exome sequencing. Genome Res. 22, 568-576.
    [9]
    Li, H., 2013. Aligning sequence reads, clone sequences and assembly contigs with BWA-MEM. arXiv 3, 13033997.
    [10]
    Li, H., Handsaker, B., Wysoker, A., Fennell, T., Ruan, J., Homer, N., Marth, G., Abecasis, G., Durbin, R., 1000 Genome Project Data Processing Subgroup, 2009. The Sequence Alignment/Map format and SAMtools. Bioinformatics 25, 2078-2079.
    [11]
    Lu, J., du Plessis, L., Liu, Z., Hill, V., Kang, M., Lin, H., Sun, J., Francois, S., Kraemer, M.U.G., Faria, N.R., McCrone, J.T., Peng, J., Xiong, Q., Yuan, R., Zeng, L., Zhou, P., Liang, C., Yi, L., Liu, J., Xiao, J., Hu, J., Liu, T., Ma, W., Li, W., Su, J., Zheng, H., Peng, B., Fang, S., Su, W., Li, K., Sun, R., Bai, R., Tang, X., Liang, M., Quick, J., Song, T., Rambaut, A., Loman, N., Raghwani, J., Pybus, O.G., Ke, C., 2020. Genomic Epidemiology of SARS-CoV-2 in Guangdong Province, China. Cell 181, 997-1003.e9.
    [12]
    National Genomics Data Center Members and Partners, 2020. Database Resources of the National Genomics Data Center in 2020. Nucleic Acids Res. 48, D24-D33.
    [13]
    Prasad, A., Prasad, M., 2020. Single Virus Targeting Multiple Organs: What We Know and Where We Are Heading? Front. Med. 7, 370.
    [14]
    Rose, R., Nolan, D.J., Moot, S., Feehan, A., Cross, S., Garcia-Diaz, J., Lamers, S.L., 2020. Intra-host site-specific polymorphisms of SARS-CoV-2 is consistent across multiple samples and methodologies. medRxiv 2020.04.24.20078691.
    [15]
    Santos, V.S., Gurgel, R.Q., Cuevas, L.E., Martins-Filho, P.R., 2020. Prolonged fecal shedding of SARS-CoV-2 in pediatric patients. A quantitative evidence synthesis. J. Pediatr. Gastroenterol. Nutr. MPG.0000000000002798.
    [16]
    Sashittal, P., Luo, Y., Peng, J., El-Kebir, M., 2020. Characterization of SARS-CoV-2 viral diversity within and across hosts. bioRxiv. 2020.05.07.083410.
    [17]
    Shen, Z., Xiao, Y., Kang, L., Ma, W., Shi, L., Zhang, L., Zhou, Z., Yang, J., Zhong, J., Yang, D., Guo, L., Zhang, G., Li, H., Xu, Y., Chen, M., Gao, Z., Wang, J., Ren, L., Li, M., 2020. Genomic diversity of SARS-CoV-2 in Coronavirus Disease 2019 patients. Clin. Infect. Dis. 71, 713-720.
    [18]
    Siqueira, J.D., Goes, L.R., Alves, B.M., de Carvalho, P.S., Cicala, C., Arthos, J., Viola, J.P.B., de Melo, A.C., Soares, M.A., 2020. SARS-CoV-2 genomic and quasispecies analyses in cancer patients reveal relaxed intrahost virus evolution. bioRxiv. 2020.08.26.267831.
    [19]
    Tang, X., Wu, C., Li, X., Song, Y., Yao, X., Wu, X., Duan, Y., Zhang, H., Wang, Y., Qian, Z., Cui, J., Lu, J., 2020. On the origin and continuing evolution of SARS-CoV-2. Natl. Sci. Rev. 0, 1-12.
    [20]
    van Dorp, L., Acman, M., Richard, D., Shaw, L.P., Ford, C.E., Ormond, L., Owen, C.J., Pang, J., Tan, C.C.S., Boshier, F.A.T., Ortiz, A.T., Balloux, F., 2020. Emergence of genomic diversity and recurrent mutations in SARS-CoV-2. Infect. Genet. Evol. 83, 104351.
    [21]
    Wan, Y., Li, J., Shen, L., Zou, Y., Hou, L., Zhu, L., Faden, H.S., Tang, Z., Shi, M., Jiao, N., Li, Y., Cheng, S., Huang, Y., Wu, D., Xu, Z., Pan, L., Zhu, J., Yan, G., Zhu, R., Lan, P., 2020. Enteric involvement in hospitalised patients with COVID-19 outside Wuhan. lancet. Gastroenterol. Hepatol. 5, 534-535.
    [22]
    Wang, C., Liu, Z., Chen, Z., Huang, X., Xu, M., He, T., Zhang, Z., 2020. The establishment of reference sequence for SARS-CoV-2 and variation analysis. J. Med. Virol. 92, 667-674.
    [23]
    Wang, D., Zhang, Y., Zhang, Z., Zhu, J., Yu, J., 2010. KaKs_Calculator 2.0: A Toolkit Incorporating Gamma-Series Methods and Sliding Window Strategies. Genomics. Proteomics Bioinformatics 8, 77-80.
    [24]
    Wang, Y., Wang, D., Zhang, L., Sun, W., Zhang, Z., Chen, W., Zhu, A., Huang, Y., Xiao, F., Yao, J., Gan, M., Li, F., Luo, L., Huang, X., Zhang, Y., Wong, S., Cheng, X., Ji, J., Ou, Z., Xiao, M., Li, M., Li, Jiandong, Ren, P., Deng, Z., Zhong, H., Yang, H., Wang, J., Xu, X., Song, T., Mok, C.K.P., Peiris, M., Zhong, N., Zhao, Jingxian, Li, Y., Li, Junhua, Zhao, Jincun, 2020. Intra-host Variation and Evolutionary Dynamics of SARS-CoV-2 Population in COVID-19 Patients. bioRxiv 2020.05.20.103549.
    [25]
    Wood, D.E., Lu, J., Langmead, B., 2019. Improved metagenomic analysis with Kraken 2. Genome Biol. 20, 257.
    [26]
    Xiao, F., Tang, M., Zheng, X., Liu, Y., Li, X., Shan, H., 2020. Evidence for Gastrointestinal Infection of SARS-CoV-2. Gastroenterology 158, 1831-1833.e3.
    [27]
    Xiao, M., Liu, X., Ji, J., Li, M., Li, Jiandong, Yang, L., Sun, W., Ren, P., Yang, G., Zhao, J., Liang, T., Ren, H., Chen, T., Zhong, H., Song, W., Wang, Y., Deng, Z., Zhao, Y., Ou, Z., Wang, D., Cai, J., Cheng, X., Feng, T., Wu, H., Gong, Y., Yang, H., Wang, J., Xu, X., Zhu, S., Chen, F., Zhang, Y., Chen, W., Li, Y., Li, Junhua, 2020. Multiple approaches for massively parallel sequencing of HCoV-19 (SARS-CoV-2) genomes directly from clinical samples. bioRxiv 2020.03.16.993584.
    [28]
    Xu, Y., Li, X., Zhu, B., Liang, H., Fang, C., Gong, Y., Guo, Q., Sun, X., Zhao, D., Shen, J., Zhang, H., Liu, H., Xia, H., Tang, J., Zhang, K., Gong, S., 2020. Characteristics of pediatric SARS-CoV-2 infection and potential evidence for persistent fecal viral shedding. Nat. Med. 26, 502-505.
    [29]
    Yu, F., Wen, Y., Wang, J., Gong, Y., Feng, K., Ye, R., Jiang, Y., Zhao, Q., Pan, P., Wu, H., Duan, S., Su, B., Qiu, M., 2018. The Transmission and Evolution of HIV-1 Quasispecies within One Couple: A Follow-up Study based on Next-Generation Sequencing. Sci. Rep. 8, 1404.
    [30]
    Zhao, W.M., Song, S.H., Chen, M.L., Zou, D., Ma, L.N., Ma, Y.K., Li, R.J., Hao, L.L., Li, C.P., Tian, D.M., Tang, B.X., Wang, Y.Q., Zhu, J.W., Chen, H.X., Zhang, Z., Xue, Y.B., Bao, Y.M., 2020. The 2019 novel coronavirus resource. Yi chuan. 42, 212-221.
    [31]
    Zhou, J., Li, C., Liu, X., Chiu, M.C., Zhao, X., Wang, D., Wei, Y., Lee, A., Zhang, A.J., Chu, H., Cai, J.-P., Yip, C.C.-Y., Chan, I.H.-Y., Wong, K.K.-Y., Tsang, O.T.-Y., Chan, K.-H., Chan, J.F.-W., To, K.K.-W., Chen, H., Yuen, K.Y., 2020. Infection of bat and human intestinal organoids by SARS-CoV-2. Nat. Med. 1-7.
  • 加载中

Catalog

    通讯作者: 陈斌, bchen63@163.com
    • 1. 

      沈阳化工大学材料科学与工程学院 沈阳 110142

    1. 本站搜索
    2. 百度学术搜索
    3. 万方数据库搜索
    4. CNKI搜索

    Figures (3)  / Tables (1)

    Article Metrics

    Article views (141) PDF downloads (9) Cited by ()
    Proportional views
    Related

    /

    DownLoad:  Full-Size Img  PowerPoint
    Return
    Return