9.9
CiteScore
7.1
Impact Factor
Volume 47 Issue 9
Sep.  2020
Turn off MathJax
Article Contents

The human malaria parasite genome is configured into thousands of coexpressed linear regulatory units

doi: 10.1016/j.jgg.2020.08.005
More Information
  • Corresponding author: E-mail address: Jiang2@usf.edu (Rays H.Y. Jiang)
  • Publish Date: 2020-09-25
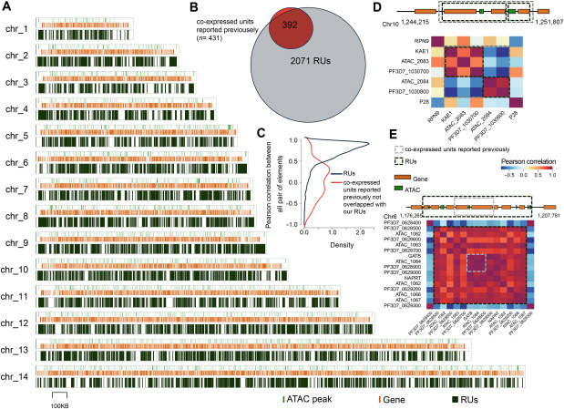
  • The human malaria parasite Plasmodium falciparum thrives in radically different host environments in mosquitoes and humans, with only a limited set of transcription factors. The nature of regulatory elements or their target genes in the P. falciparum genome remains elusive. Here, we found that this eukaryotic parasite uses an efficient way to maximally use genetic and epigenetic regulation to form regulatory units (RUs) during blood infections. Genes located in the same RU tend to have the same pattern of expression over time and are associated with open chromatin along regulatory elements. To precisely define and quantify these RUs, a novel hidden Markov model was developed to capture the regulatory structure in a genome-wide fashion by integrating expression and epigenetic evidence. We successfully identified thousands of RUs and cross-validated with previous findings. We found more genes involved in red blood cell (RBC) invasion located in the same RU as the PfAP2-I (AP2-I) transcription factor, demonstrating that AP2-I is responsible for regulating RBC invasion. Our study has provided a regulatory mechanism for a compact eukaryotic genome and offers new insights into thein vivo transcriptional regulation of the P. falciparum intraerythrocytic stage.
  • loading
  • [1]
    Aurrecoechea C., Brestelli J., Brunk B.P., Dommer J., Fischer S., Gajria B., Gao X., Gingle A., Grant G., Harb O.S. et al. 2009. PlasmoDB: a functional genomic database for malaria parasites. Nucleic Acids Res. 37: D539-D543.
    [2]
    Ay F., Bunnik E.M., Varoquaux N., Bol S.M., Prudhomme J., Vert J.P., Noble W.S., Le Roch K.G.. 2014. Three-dimensional modeling of the P. falciparum genome during the erythrocytic cycle reveals a strong connection between genome architecture and gene expression. Genome Res.. 24: 974-988.
    [3]
    Ay F., Bunnik E.M., Varoquaux N., Vert J.-P., Noble W.S., Le Roch K.G. 2015. Multiple dimensions of epigenetic gene regulation in the malaria parasite Plasmodium falciparum: gene regulation via histone modifications, nucleosome positioning and nuclear architecture in P. falciparum. BioEssays 37: 182-194.
    [4]
    Bartfai R., Hoeijmakers W.A.M., Salcedo-Amaya A.M., Smits A.H., Janssen-Megens E., Kaan A., Treeck M., Gilberger T.-W., Francoijs K.-J., Stunnenberg H.G. 2010. H2A.Z demarcates intergenic regions of the Plasmodium falciparum epigenome that are dynamically marked by H3K9ac and H3K4me3. PLoS Pathog.. 6: e1001223.
    [5]
    Bozdech Z., Llinas M., Pulliam B.L., Wong E.D., Zhu J., DeRisi J.L. 2003. The transcriptome of the intraerythrocytic developmental cycle of plasmodium falciparum. PLoS Biol.. 1: e5.
    [6]
    Broadbent K.M., Broadbent J.C., Ribacke U., Wirth D., Rinn J.L., Sabeti P.C. 2015. Strand-specific RNA sequencing in Plasmodium falciparum malaria identifies developmentally regulated long non-coding RNA and circular RNA. BMC Genom. 16: 454-454.
    [7]
    Buenrostro J.D., Giresi P.G., Zaba L.C., Chang H.Y., Greenleaf W.J. 2013. Transposition of native chromatin for fast and sensitive epigenomic profiling of open chromatin, DNA-binding proteins and nucleosome position. Nat. Methods 10: 1213.
    [8]
    Bulger M., Groudine M. 2011. Functional and mechanistic diversity of distal transcription enhancers. Cell 144: 327-339.
    [9]
    Bunnik E.M., Cook K.B., Varoquaux N., Batugedara G., Prudhomme J., Cort A., Shi L., Andolina C., Ross L.S., Brady D. et al. 2018. Changes in genome organization of parasite-specific gene families during the Plasmodium transmission stages. Nat. Commun. 9: 1910.
    [10]
    Campbell T.L., De Silva E.K., Olszewski K.L., Elemento O., Llinas M. 2010. Identification and genome-wide prediction of DNA binding specificities for the ApiAP2 family of regulators from the malaria parasite. PLoS Pathog.. 6: e1001165.
    [11]
    Chaal B.K., Gupta A.P., Wastuwidyaningtyas B.D., Luah Y.-H., Bozdech Z. 2010. Histone deacetylases play a major role in the transcriptional regulation of the plasmodium falciparum life cycle. PLoS Pathog.. 6: e1000737.
    [12]
    Cui L., Miao J. 2010. Chromatin-mediated epigenetic regulation in the malaria parasite Plasmodium falciparum. Eukaryot. Cell 9: 1138-1149.
    [13]
    Dixon J.R., Selvaraj S., Yue F., Kim A., Li Y., Shen Y., Hu M., Liu J.S., Ren B. 2012. Topological domains in mammalian genomes identified by analysis of chromatin interactions. Nature 485: 376.
    [14]
    Doerig C., Rayner J.C., Scherf A., Tobin A.B. 2015. Post-translational protein modifications in malaria parasites. Nat. Rev. Microbiol. 13: 160.
    [15]
    Foth B.J., Zhang N., Mok S., Preiser P.R., Bozdech Z. 2008. Quantitative protein expression profiling reveals extensive post-transcriptional regulation and post-translational modifications in schizont-stage malaria parasites. Genome Biol.. 9: R177.
    [16]
    Gupta A.P., Chin W.H., Zhu L., Mok S., Luah Y.-H., Lim E.-H., Bozdech Z. 2013. Dynamic epigenetic regulation of gene expression during the life cycle of malaria parasite Plasmodium falciparum. PLoS Pathog.. 9: e1003170.
    [17]
    Ingmar Visser, Maarten Speekenbrink, 2010. DepmixS4: An R Package for Hidden Markov Models. J. Stat. Softw. 36, 1-21.
    [18]
    Hoeijmakers W.A.M., Stunnenberg H.G., Bartfai R. 2012. Placing the Plasmodium falciparum epigenome on the map. Trends Parasitol.. 28: 486-495.
    [19]
    Jiang L., Mu J., Zhang Q., Ni T., Srinivasan P. 2013. PfSETvs methylation of histone H3K36 represses virulence genes in Plasmodium falciparum. Nature 499: 223-227.
    [20]
    Kafsack B.F.C., Rovira-Graells N., Clark T.G., Bancells C., Crowley V.M., Campino S.G., Williams A.E., Drought L.G., Kwiatkowski D.P., Baker D.A. et al. 2014. A transcriptional switch underlies commitment to sexual development in human malaria parasites. Nature 507: 248-252.
    [21]
    Kaneko I., Iwanaga S., Kato T., Kobayashi I., Yuda M. 2015. Genome-wide identification of the target genes of AP2-O, a plasmodium AP2-family transcription factor. PLoS Pathog.. 11: e1004905.
    [22]
    Karmodiya K., Pradhan S.J., Joshi B., Jangid R., Reddy P.C., Galande S. 2015. A comprehensive epigenome map of Plasmodium falciparum reveals unique mechanisms of transcriptional regulation and identifies H3K36me2 as a global mark of gene suppression. Epigenet. Chromatin 8: 32.
    [23]
    Li G., Ruan X., Auerbach Raymond K., Sandhu Kuljeet S., Zheng M., Wang P., Poh Huay M., Goh Y., Lim J., Zhang J. et al. 2012. Extensive promoter-centered chromatin interactions provide a topological basis for transcription regulation. Cell 148: 84-98.
    [24]
    Lopez-Barragan M.J., Lemieux J., Quinones M., Williamson K.C., Molina-Cruz A., Cui K., Barillas-Mury C., Zhao K., Su X.-Z. 2011. Directional gene expression and antisense transcripts in sexual and asexual stages of Plasmodium falciparum. BMC Genom. 12: 587-587.
    [25]
    Lopez-Rubio J.J., Gontijo A.M., Nunes M.C., Issar N., Hernandez Rivas R., Scherf A. 2007. 5′ flanking region of var genes nucleate histone modification patterns linked to phenotypic inheritance of virulence traits in malaria parasites. Mol. Microbiol. 66: 1296-1305.
    [26]
    Lopez-Rubio J.-J., Mancio-Silva L., Scherf A. 2009. Genome-wide analysis of heterochromatin associates clonally variant gene regulation with perinuclear repressive centers in malaria parasites. Cell Host Microbe 5: 179-190.
    [27]
    Miao J., Fan Q., Cui L., Li J., Li J., Cui L. 2006. The malaria parasite Plasmodium falciparum histones: organization, expression, and acetylation. Gene 369: 53-65.
    [28]
    Otto T.D., Wilinski D., Assefa S., Keane T.M., Sarry L.R., Bohme U., Lemieux J., Barrell B., Pain A., Berriman M. et al. 2010. New insights into the blood-stage transcriptome of Plasmodium falciparum using RNA-Seq. Mol. Microbiol. 76: 12-24.
    [29]
    Ponts N., Harris E.Y., Prudhomme J., Wick I., Eckhardt-Ludka C., Hicks G.R., Hardiman G., Lonardi S., Le Roch K.G. 2010. Nucleosome landscape and control of transcription in the human malaria parasite. Genome Res.. 20: 228-238.
    [30]
    Robinson J.T., Thorvaldsdottir H., Winckler W., Guttman M., Lander E.S., Getz G., Mesirov J.P. 2011. Integrative genomics viewer. Nat. Biotechnol. 29: 24.
    [31]
    Ruiz J.L., Tena J.J., Bancells C., Cortes A., Gomez-Skarmeta J.L., Gomez-Diaz E. 2018. Characterization of the accessible genome in the human malaria parasite Plasmodium falciparum. Nucleic Acids Res. 46, 9414-9431.
    [32]
    Salcedo-Amaya A.M., van Driel M.A., Alako B.T., Trelle M.B., van den Elzen A.M.G., Cohen A.M., Janssen-Megens E.M., van de Vegte-Bolmer M., Selzer R.R., Iniguez A.L. et al. 2009. Dynamic histone H3 epigenome marking during the intraerythrocytic cycle of Plasmodium falciparum. Proc. Natl. Acad. Sci. 106: 9655-9660.
    [33]
    Santos J.M., Josling G., Ross P., Joshi P., Altenhofen L., Campbell T., Schieler A., Cristea I.M., Llinas M. 2017. Red blood cell invasion by the malaria parasite is coordinated by the PfAP2-I transcription factor. Cell Host Microbe 21: 731-741.e710.
    [34]
    Shen Y., Yue F., McCleary D.F., Ye Z., Edsall L., Kuan S., Wagner U., Dixon J., Lee L., Lobanenkov V.V. et al. 2012. A map of the cis-regulatory sequences in the mouse genome. Nature 488: 116-120.
    [35]
    Sinha A., Hughes K.R., Modrzynska K.K., Otto T.D., Pfander C., Dickens N.J., Religa A.A., Bushell E., Graham A.L., Cameron R. et al. 2014. A cascade of DNA-binding proteins for sexual commitment and development in Plasmodium. Nature 507: 253-257.
    [36]
    Toenhake C.G., Fraschka S.A.-K., Vijayabaskar M.S., Westhead D.R., van Heeringen S.J., Bartfai R. 2018. Chromatin accessibility-based characterization of the gene regulatory network underlying Plasmodium falciparum blood-stage development. Cell Host Microbe 23: 557-569.e559.
    [37]
    Treeck M., Sanders J.L., Elias J.E., Boothroyd J.C.. 2011. The Phosphoproteomes of Plasmodium falciparum and Toxoplasma gondii reveal unusual adaptations within and beyond the parasites' boundaries. Cell Host Microbe 10: 410-419.
    [38]
    Trelle M.B., Salcedo-Amaya A.M., Cohen A.M., Stunnenberg H.G., Jensen O.N. 2009. Global histone analysis by mass spectrometry reveals a high content of acetylated lysine residues in the malaria parasite Plasmodium falciparum. J. Proteome Res.. 8: 3439-3450.
    [39]
    Wang C., Adapa S.R., Gibbons J., Sutton S., Jiang R.H.Y. 2016. Punctuated chromatin states regulate Plasmodium falciparum antigenic variation at the intron and 2 kb upstream regions. BMC Genomics 17: 652.
    [40]
    Williamson I., Hill Robert E., Bickmore Wendy A. 2011. Enhancers: from developmental genetics to the genetics of common human disease. Dev. Cell 21: 17-19.
    [41]
    World Malaria Report 2016. World Health Organization, Geneva, Switzerland.
    [42]
    Zhu L., Tripathi J., Rocamora F.M., Miotto O., van der Pluijm R., Voss T.S., Mok S., Kwiatkowski D.P., Nosten F., Day N.P.J. et al. 2018. The origins of malaria artemisinin resistance defined by a genetic and transcriptomic background. Nat. Commun. 9: 5158.
  • 加载中

Catalog

    通讯作者: 陈斌, bchen63@163.com
    • 1. 

      沈阳化工大学材料科学与工程学院 沈阳 110142

    1. 本站搜索
    2. 百度学术搜索
    3. 万方数据库搜索
    4. CNKI搜索

    Figures (5)

    Article Metrics

    Article views (88) PDF downloads (2) Cited by ()
    Proportional views
    Related

    /

    DownLoad:  Full-Size Img  PowerPoint
    Return
    Return