9.9
CiteScore
7.1
Impact Factor
Volume 47 Issue 12
Dec.  2020
Turn off MathJax
Article Contents

Tn5-FISH, a novel cytogenetic method to image chromatin interactions with sub-kilobase resolution

doi: 10.1016/j.jgg.2020.04.008
More Information
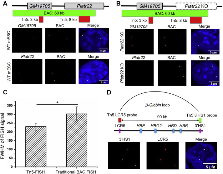
  • There is an increasing interest in understanding how three-dimensional (3D) organization of the genome is regulated. Different strategies have been employed to identify genome-wide chromatin interactions. However, due to current limitations in resolving genomic contacts, visualization and validation of these genomic loci with sub-kilobase resolution remain unsolved to date. Here, we describe Tn5 transposase-based Fluorescencein situhybridization (Tn5-FISH), a PCR-based, cost-effective imaging method, which can co-localize the genomic loci with sub-kilobase resolution, dissect genome architecture, and verify chromatin interactions detected by chromatin configuration capture (3C)-derived methods. To validate this method, short-range interactions in keratin-encoding gene (KRT) locus in topologically associated domain (TAD) were imaged by triple-color Tn5-FISH, indicating that Tn5-FISH is very useful to verify short-range chromatin interactions inside the contact domain and TAD. Therefore, Tn5-FISH can be a powerful molecular tool for the clinical detection of cytogenetic changes in numerous genetic diseases such as cancers.
  • loading
  • [1]
    Aird, D., Ross, M. G., Chen, W. S., Danielsson, M., Fennell, T., Russ, C., Jaffe, D. B., Nusbaum, C., Gnirke, A., 2011. Analyzing and minimizing PCR amplification bias in Illumina sequencing libraries. Genome Biol. 12, R18.
    [2]
    Allahyar, A., Vermeulen, C., Bouwman, B. A. M., Krijger, P. H. L., Verstegen, M., Geeven, G., van Kranenburg, M., Pieterse, M., Straver, R., Haarhuis, J. H. I., Jalink, K., Teunissen, H., Renkens, I. J., Kloosterman, W. P., Rowland, B. D., de Wit, E., de Ridder, J., de Laat, W., 2018. Enhancer hubs and loop collisions identified from single-allele topologies. Nat. Genet. 50, 1151–1160.
    [3]
    Bantignies, F., Cavalli, G.,2014. Topological organization of Drosophila Hox genes using DNA fluorescent in situ hybridization. Methods Mol. Biol. 1196, 103–20.
    [4]
    Bayani, J., Squire, J. A., 2004. Fluorescencein situhybridization (FISH). Curr. Protoc. Cell Biol. Chapter 22, Unit 22 24.
    [5]
    Beagrie, R. A., Scialdone, A., Schueler, M., Kraemer, D. C., Chotalia, M., Xie, S. Q., Barbieri, M., de Santiago, I., Lavitas, L. M., Branco, M. R., Fraser, J., Dostie, J., Game, L., Dillon, N., Edwards, P. A., Nicodemi, M., Pombo, A., 2017. Complex multi-enhancer contacts captured by genome architecture mapping. Nature 543, 519–524.
    [6]
    Beliveau, B. J., Apostolopoulos, N., Wu, C. T., 2014. Visualizing genomes with Oligopaint FISH probes. Curr. Protoc. Mol. Biol. 105, Unit 14 23.
    [7]
    Beliveau, B. J., Boettiger, A. N., Avendano, M. S., Jungmann, R., McCole, R. B., Joyce, E. F., Kim-Kiselak, C., Bantignies, F., Fonseka, C. Y., Erceg, J., Hannan, M. A., Hoang, H. G., Colognori, D., Lee, J. T., Shih, W. M., Yin, P., Zhuang, X., Wu, C. T., 2015. Single-molecule super-resolution imaging of chromosomes and in situ haplotype visualization using Oligopaint FISH probes. Nat. Commun. 6, 7147.
    [8]
    Beliveau, B. J., Joyce, E. F., Apostolopoulos, N., Yilmaz, F., Fonseka, C. Y., McCole, R. B., Chang, Y., Li, J. B., Senaratne, T. N., Williams, B. R., Rouillard, J. M., Wu, C. T., 2012. Versatile design and synthesis platform for visualizing genomes with Oligopaint FISH probes. Proc. Natl. Acad. Sci. U. S. A. 109, 21301–21306.
    [9]
    Beliveau, B. J., Kishi, J. Y., Nir, G., Sasaki, H. M., Saka, S. K., Nguyen, S. C., Wu, C. T., Yin, P., 2018. OligoMiner provides a rapid, flexible environment for the design of genome-scale oligonucleotide in situ hybridization probes. Proc. Natl. Acad. Sci. U. S. A. 115, E2183–E2192.
    [10]
    Bienko, M., Crosetto, N., Teytelman, L., Klemm, S., Itzkovitz, S., van Oudenaarden, A., 2013. A versatile genome-scale PCR-based pipeline for high-definition DNA FISH. Nat. Methods10, 122–124.
    [11]
    Bintu, B., Mateo, L. J., Su, J. H., Sinnott-Armstrong, N. A., Parker, M., Kinrot, S., Yamaya, K., Boettiger, A. N., Zhuang, X., 2018. Super-resolution chromatin tracing reveals domains and cooperative interactions in single cells. Science 362, eaau1783.
    [12]
    Bobroff, N., 1986. Position measurement with a resolution and noise‐limited instrument. Rev. Sci. Instrum. 57, 1152–1157.
    [13]
    Boettiger, A. N., Bintu, B., Moffitt, J. R., Wang, S., Beliveau, B. J., Fudenberg, G., Imakaev, M., Mirny, L. A., Wu, C. T., Zhuang, X., 2016. Super-resolution imaging reveals distinct chromatin folding for different epigenetic states. Nature 529, 418–422.
    [14]
    Cardozo Gizzi, A. M., Cattoni, D. I., Fiche, J. B., Espinola, S. M., Gurgo, J., Messina, O., Houbron, C., Ogiyama, Y., Papadopoulos, G. L., Cavalli, G., Lagha, M., Nollmann, M., 2019. Microscopy-based chromosome conformation capture enables simultaneous visualization of genome organization and transcription in intact organisms. Mol. Cell 74, 212–222. e5.
    [15]
    Chen, B., Guan, J., Huang, B., 2016. Imaging specific genomic DNA in living cells. Annu. Rev. Biophys. 45, 1–23.
    [16]
    Chen, K. H., Boettiger, A. N., Moffitt, J. R., Wang, S., Zhuang, X., 2015. RNA imaging. Spatially resolved, highly multiplexed RNA profiling in single cells. Science 348, aaa6090.
    [17]
    de Wit, E., de Laat, W., 2012. A decade of 3C technologies: insights into nuclear organization. Genes Dev. 26, 11–24.
    [18]
    Dekker, J., Mirny, L., 2016. The 3D genome as moderator of chromosomal communication. Cell 164, 1110–1121.
    [19]
    Deng, W., Shi, X., Tjian, R., Lionnet, T., Singer, R. H., 2015. CASFISH: CRISPR/Cas9-mediated in situ labeling of genomic loci in fixed cells. Proc. Natl. Acad. Sci. U. S. A. 112, 11870–11875.
    [20]
    Gall, J. G., 2016. The origin of in situ hybridization - A personal history. Methods 98, 4–9.
    [21]
    Giorgetti, L., Heard, E., 2016. Closing the loop: 3C versus DNA FISH. Genome Biol. 17, 215.
    [22]
    Gorbacheva, T., Quispe-Tintaya, W., Popov, V. N., Vijg, J., Maslov, A. Y., 2015. Improved transposon-based library preparation for the Ion Torrent platform. Biotechniques 58, 200–202.
    [23]
    Gordon,M. P., Ha, T., Selvin, P. R., 2004. Single-molecule high-resolution imaging with photobleaching. Proc. Natl. Acad. Sci. U. S. A. 101, 6462–6465.
    [24]
    Guo, Y., Nie, Q., MacLean, A. L., Li, Y., Lei, J., Li, S., 2017. Multiscale modeling of inflammation-induced tumorigenesis reveals competing oncogenic and oncoprotective roles for inflammation. Cancer Res. 77, 6429–6441.
    [25]
    Hanahan, D., Weinberg, R. A., 2000. The hallmarks of cancer. Cell 100, 57–70.
    [26]
    Homberg, M., Magin, T. M., 2014. Beyond expectations: novel insights into epidermal keratin function and regulation. Int. Rev. Cell Mol. Biol. 311, 265–306.
    [27]
    Kundu, S., Ji, F., Sunwoo, H., Jain, G., Lee, J. T., Sadreyev, R. I., Dekker, J., Kingston, R. E., 2017. Polycomb repressive complex 1 generates discrete compacted domains that change during differentiation. Mol. Cell 65, 432–446.
    [28]
    Liu, X., Zhang, Y., Chen, Y., Li, M., Zhou, F., Li, K., Cao, H., Ni, M., Liu, Y., Gu, Z., Dickerson, K. E., Xie, S., Hon, G. C., Xuan, Z., Zhang, M. Q., Shao, Z., Xu, J., 2017.In situcapture of chromatin interactions by biotinylated dCas9. Cell 170, 1028–1043.e19.
    [29]
    Ma, H., Tu, L. C., Naseri, A., Huisman, M., Zhang, S., Grunwald, D., Pederson, T., 2016. Multiplexed labeling of genomic loci with dCas9 and engineered sgRNAs using CRISPRainbow. Nat. Biotechnol. 34, 528–530.
    [30]
    Ma, T., Chen, L., Shi, M., Niu, J., Zhang, X., Yang, X., Zhanghao, K., Wang, M., Xi, P., Jin, D., Zhang, M., Gao, J., 2018. Developing novel methods to image and visualize 3D genomes. Cell Biol. Toxicol. 34, 367–380.
    [31]
    Moffitt, J. R., Hao, J., Wang, G., Chen, K. H., Babcock, H. P., Zhuang, X., 2016. High-throughput single-cell gene-expression profiling with multiplexed error-robust fluorescence in situhybridization. Proc. Natl. Acad. Sci. U. S. A. 113, 11046–11051.
    [32]
    Ni, Y. X., Cao, B., Ma, T., Niu, G., Huo, Y. D., Huang, J. D., Chen, D. N., Liu, Y., Yu, B., Zhang, M. Q., Niu, H. B., 2017. Super-resolution imaging of a 2.5 kb non-repetitive DNAin situin the nuclear genome using molecular beacon probes. eLife 6, e21660
    [33]
    Nir, G., Farabella, I., Perez Estrada, C., Ebeling, C. G., Beliveau, B. J., Sasaki, H. M., Lee, S. D., Nguyen, S. C., McCole, R. B., Chattoraj, S., Erceg, J., AlHaj Abed, J., Martins, N. M. C., Nguyen, H. Q., Hannan, M. A., Russell, S., Durand, N. C., Rao, S. S. P., Kishi, J. Y., Soler-Vila, P., Di Pierro, M., Onuchic, J. N., Callahan, S. P., Schreiner, J. M., Stuckey, J. A., Yin, P., Aiden, E. L., Marti-Renom, M. A., Wu, C. T., 2018. Walking along chromosomes with super-resolution imaging, contact maps, and integrative modeling. PLoS Genet. 14, e1007872.
    [34]
    Ou, H. D., Phan, S., Deerinck, T. J., Thor, A., Ellisman, M. H., O'Shea, C. C., 2017. ChromEMT: Visualizing 3D chromatin structure and compaction in interphase and mitotic cells. Science 357, eaag0025.
    [35]
    Quinodoz, S. A., Ollikainen, N., Tabak, B., Palla, A., Schmidt, J. M., Detmar, E., Lai, M. M., Shishkin, A. A., Bhat, P., Takei, Y., Trinh, V., Aznauryan, E., Russell, P., Cheng, C., Jovanovic, M., Chow, A., Cai, L., McDonel, P., Garber, M., Guttman, M., 2018. Higher-order inter-chromosomal hubs shape 3D genome organization in the nucleus. Cell 174, 744–757 e724.
    [36]
    Rao, S. S. P., Huntley, M. H., Durand, N. C., Stamenova, E. K., Bochkov, I. D., Robinson, J. T., Sanborn, A. L., Machol, I., Omer, A. D., Lander, E. S., Aiden, E. L., 2014. A 3D Map of the human genome at kilobase resolution reveals principles of chromatin looping. Cell 159, 1665–1680.
    [37]
    Reznikoff, W. S., 1993. The Tn5 transposon. Annu. Rev. Microbiol. 47, 945–964.
    [38]
    Rich, J. J., Willis, D. K., 1990. A single oligonucleotide can be used to rapidly isolate DNA-sequences flanking a transposon Tn5 insertion by the polymerase chain-reaction. Nuc. Acids Res. 18, 6673–6676.
    [39]
    Rowley, M. J., Nichols, M. H., Lyu, X., Ando-Kuri M., Rivera I. S. M., Hermetz K., Wang P., Ruan Y., Corces V. G., 2017. Evolutionarily conserved principles predict 3D chromatin organization. Mol. Cell 67, 837–852.e7.
    [40]
    Schmidt, T. L., Beliveau, B. J., Uca, Y. O., Theilmann, M., Da Cruz, F., Wu, C. T., Shih, W. M., 2015. Scalable amplification of strand subsets from chip-synthesized oligonucleotide libraries. Nat. Commun. 6, 8634.
    [41]
    Shah, S., Lubeck, E., Zhou, W., Cai, L., 2016.In situtranscription profiling of single cells reveals spatial organization of cells in the mouse hippocampus. Neuron 92, 342–357.
    [42]
    Shizuya, H., Kouros-Mehr, H., 2001. The development and applications of the bacterial artificial chromosome cloning system. Keio J. Med. 50, 26–30.
    [43]
    Sigal, Y. M., Zhou, R., Zhuang, X., 2018. Visualizing and discovering cellular structures with super-resolution microscopy. Science 361, 880–887.
    [44]
    Strausbaugh, L. D., Bourke, M. T., Sommer, M. T., Coon, M. E., Berg, C. M., 1990. Probe mapping to facilitate transposon-based DNA sequencing. Proc. Natl. Acad. Sci. U. S. A. 87, 6213–6217.
    [45]
    Szabo, Q., Jost, D., Chang, J. M., Cattoni, D. I., Papadopoulos, G. L., Bonev, B., Sexton, T., Gurgo, J., Jacquier, C., Nollmann, M., Bantignies, F., Cavalli, G., 2018. TADs are 3D structural units of higher-order chromosome organization inDrosophila. Sci. Adv. 4, eaar8082.
    [46]
    Thompson, R. E., Larson, D. R., Webb, W. W., 2002. Precise nanometer localization analysis for individual fluorescent probes. Biophys. J. 82, 2775–2783.
    [47]
    Williamson, I., Berlivet, S., Eskeland, R., Boyle, S., Illingworth, R. S., Paquette, D., Dostie, J., Bickmore, W. A., 2014. Spatial genome organization: contrasting views from chromosome conformation capture and fluorescence in situ hybridization. Genes Dev. 28, 2778–2791.
    [48]
    Yu, M., Ren, B., 2017. The three-dimensional organization of mammalian genomes. Annu. Rev. Cell Dev. Biol. 33, 265–289.
    [49]
    Zhang, P., Yang, M., Zhang, Y., Xiao, S., Lai, X., Tan, A., Du, S., Li, S., 2019. Dissecting the single-cell transcriptome network underlying gastric premalignant lesions and early gastric cancer. Cell Rep. 27, 1934–1947.e5.
    [50]
    Zheng, M., Tian, S. Z., Maurya, R., Lee, B., Kim, M., Capurso, D., Piecuch, E., Gong, L., Zhu, J. J., Wong, C. H., Ngan, C. Y., Wang, P., Ruan, X., Wei, C. L., Ruan, Y., 2019. Multiplex chromatin interaction analysis with single-molecule precision. Nature 566, 558–562.
  • 加载中

Catalog

    通讯作者: 陈斌, bchen63@163.com
    • 1. 

      沈阳化工大学材料科学与工程学院 沈阳 110142

    1. 本站搜索
    2. 百度学术搜索
    3. 万方数据库搜索
    4. CNKI搜索

    Figures (4)  / Tables (1)

    Article Metrics

    Article views (175) PDF downloads (19) Cited by ()
    Proportional views
    Related

    /

    DownLoad:  Full-Size Img  PowerPoint
    Return
    Return