9.9
CiteScore
7.1
Impact Factor
Volume 47 Issue 4
Apr.  2020
Turn off MathJax
Article Contents

Drosophila P75 safeguards oogenesis by preventing H3K9me2 spreading

doi: 10.1016/j.jgg.2020.02.008
More Information
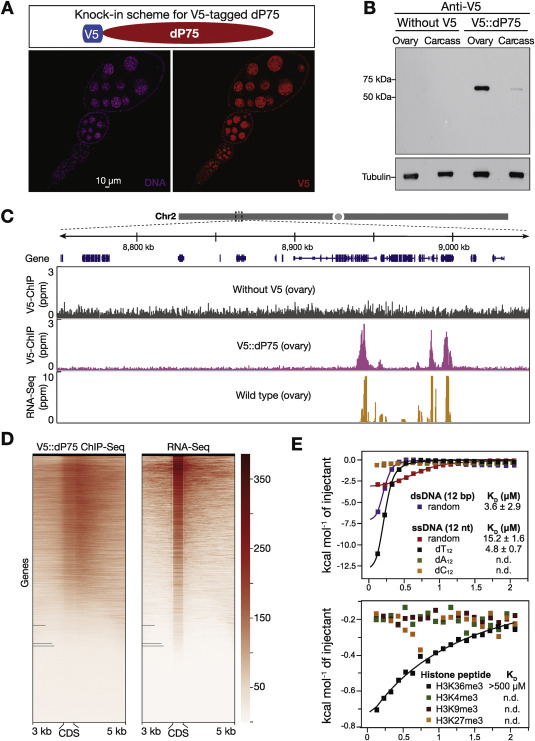
  • Serving as a host factor for human immunodeficiency virus (HIV) integration, LEDGF/p75 has been under extensive study as a potential target for therapy. However, as a highly conserved protein, its physiological function remains to be thoroughly elucidated. Here, we characterize the molecular function of dP75, the Drosophila homolog of LEDGF/p75, during oogenesis. dP75 binds to transcriptionally active chromatin with its PWWP domain. The C-terminus integrase-binding domain–containing region of dP75 physically interacts with the histone kinase Jil-1 and stabilizes it in vivo. Together with Jil-1, dP75 prevents the spreading of the heterochromatin mark-H3K9me2-onto genes required for oogenesis and piRNA production. Without dP75, ectopical silencing of these genes disrupts oogenesis, activates transposons, and causes animal sterility. We propose that dP75, the homolog of an HIV host factor in Drosophila, partners with and stabilizes Jil-1 to ensure gene expression during oogenesis by preventing ectopic heterochromatin spreading.
  • These authors contributed equally to this work.
  • loading
  • [1]
    Albig, C., Wang, C., Dann, G.P., Wojcik, F., Schauer, T., Krause, S., Maenner, S., Cai, W., Li, Y., Girton, J., Muir, T.W., Johansen, J., Johansen, K.M., Becker, P.B., Regnard, C., 2019. JASPer controls interphase histone H3S10 phosphorylation by chromosomal kinase JIL-1 in Drosophila. Nat. Commun. 10, 5343.
    [2]
    Bannister, A.J., Schneider, R., Myers, F.A., Thorne, A.W., Crane-Robinson, C., Kouzarides, T., 2005. Spatial distribution of di- and tri-methyl lysine 36 of histone H3 at active genes. J. Biol. Chem. 280, 17732-17736.
    [3]
    Bao, X., Deng, H., Johansen, J., Girton, J., Johansen, K.M., 2007. Loss-of-function alleles of the JIL-1 histone H3S10 kinase enhance position-effect variegation at pericentric sites in Drosophila heterochromatin. Genetics 176, 1355-1358.
    [4]
    Barski, A., Cuddapah, S., Cui, K., Roh, T.Y., Schones, D.E., Wang, Z., Wei, G., Chepelev, I., Zhao, K., 2007. High-resolution profiling of histone methylations in the human genome. Cell 129, 823-837.
    [5]
    Cai, W., Wang, C., Li, Y., Yao, C., Shen, L., Liu, S., Bao, X., Schnable, P.S., Girton, J., Johansen, J., Johansen, K.M., 2014. Genome-wide analysis of regulation of gene expression and H3K9me2 distribution by JIL-1 kinase mediated histone H3S10 phosphorylation in Drosophila. Nucleic Acids Res. 42, 5456-5467.
    [6]
    Caro, E., Stroud, H., Greenberg, M.V., Bernatavichute, Y.V., Feng, S., Groth, M., Vashisht, A.A., Wohlschlegel, J., Jacobsen, S.E., 2012. The SET-domain protein SUVR5 mediates H3K9me2 deposition and silencing at stimulus response genes in a DNA methylation-independent manner. PLoS Genet. 8, e1002995.
    [7]
    Cherepanov, P., Devroe, E., Silver, P.A., Engelman, A., 2004. Identification of an evolutionarily conserved domain in human lens epithelium-derived growth factor/transcriptional co-activator p75 (LEDGF/p75) that binds HIV-1 integrase. J. Biol. Chem. 279, 48883-48892.
    [8]
    Cherepanov, P., Maertens, G., Proost, P., Devreese, B., Van Beeumen, J., Engelborghs, Y., De Clercq, E., Debyser, Z., 2003. HIV-1 integrase forms stable tetramers and associates with LEDGF/p75 protein in human cells. J. Biol. Chem. 278, 372-381.
    [9]
    Czech, B., Preall, J.B., McGinn, J., Hannon, G.J., 2013. A transcriptome-wide RNAi screen in the Drosophila ovary reveals factors of the germline piRNA pathway. Mol. Cell 50, 749-761.
    [10]
    De Rijck, J., Bartholomeeusen, K., Ceulemans, H., Debyser, Z., Gijsbers, R., 2010. High-resolution profiling of the LEDGF/p75 chromatin interaction in the ENCODE region. Nucleic Acids Res. 38, 6135-6147.
    [11]
    Deng, H., Bao, X., Zhang, W., Girton, J., Johansen, J., Johansen, K.M., 2007. Reduced levels of Su(var)3-9 but not Su(var)2-5 (HP1) counteract the effects on chromatin structure and viability in loss-of-function mutants of the JIL-1 histone H3S10 kinase. Genetics 177, 79-87.
    [12]
    Eidahl, J.O., Crowe, B.L., North, J.A., McKee, C.J., Shkriabai, N., Feng, L., Plumb, M., Graham, R.L., Gorelick, R.J., Hess, S., Poirier, M.G., Foster, M.P., Kvaratskhelia, M., 2013. Structural basis for high-affinity binding of LEDGF PWWP to mononucleosomes. Nucleic Acids Res. 41, 3924-3936.
    [13]
    Ferris, A.L., Wu, X., Hughes, C.M., Stewart, C., Smith, S.J., Milne, T.A., Wang, G.G., Shun, M.C., Allis, C.D., Engelman, A., Hughes, S.H., 2010. Lens epithelium-derived growth factor fusion proteins redirect HIV-1 DNA integration. Proc. Natl. Acad. Sci. U. S. A. 107, 3135-3140.
    [14]
    Gijsbers, R., Ronen, K., Vets, S., Malani, N., De Rijck, J., McNeely, M., Bushman, F.D., Debyser, Z., 2010. LEDGF hybrids efficiently retarget lentiviral integration into heterochromatin. Mol. Ther. 18, 552-560.
    [15]
    Han, B.W., Wang, W., Li, C., Weng, Z., Zamore, P.D., 2015. Noncoding RNA. piRNA-guided transposon cleavage initiates Zucchini-dependent, phased piRNA production. Science 348, 817-821.
    [16]
    Handler, D., Olivieri, D., Novatchkova, M., Gruber, F.S., Meixner, K., Mechtler, K., Stark, A., Sachidanandam, R., Brennecke, J., 2011. A systematic analysis of Drosophila TUDOR domain-containing proteins identifies Vreteno and the Tdrd12 family as essential primary piRNA pathway factors. EMBO J. 30, 3977-3993.
    [17]
    Jin, Y., Wang, Y., Walker, D.L., Dong, H., Conley, C., Johansen, J., Johansen, K.M., 1999. JIL-1: a novel chromosomal tandem kinase implicated in transcriptional regulation in Drosophila. Mol. Cell 4, 129-135.
    [18]
    Klusza, S., Deng, W.M., 2010. poly is required for nurse-cell chromosome dispersal and oocyte polarity in Drosophila. Fly (Austin) 4, 128-136.
    [19]
    Kolasinska-Zwierz, P., Down, T., Latorre, I., Liu, T., Liu, X.S., Ahringer, J., 2009. Differential chromatin marking of introns and expressed exons by H3K36me3. Nat. Genet. 41, 376-381.
    [20]
    Li, Y., Cai, W., Wang, C., Yao, C., Bao, X., Deng, H., Girton, J., Johansen, J., Johansen, K.M., 2013. Domain requirements of the JIL-1 tandem kinase for histone H3 serine 10 phosphorylation and chromatin remodeling in vivo. J. Biol. Chem. 288, 19441-19449.
    [21]
    Llano, M., Vanegas, M., Hutchins, N., Thompson, D., Delgado, S., Poeschla, E.M., 2006. Identification and characterization of the chromatin-binding domains of the HIV-1 integrase interactor LEDGF/p75. J. Mol. Biol. 360, 760-773.
    [22]
    Mereau, H., De Rijck, J., Cermakova, K., Kutz, A., Juge, S., Demeulemeester, J., Gijsbers, R., Christ, F., Debyser, Z., Schwaller, J., 2013. Impairing MLL-fusion gene-mediated transformation by dissecting critical interactions with the lens epithelium-derived growth factor (LEDGF/p75). Leukemia 27, 1245-1253.
    [23]
    Qin, S., Min, J., 2014. Structure and function of the nucleosome-binding PWWP domain. Trends Biochem. Sci. 39, 536-547.
    [24]
    Reeves, R., Nissen, M.S., 1990. The A.T-DNA-binding domain of mammalian high mobility group I chromosomal proteins. A novel peptide motif for recognizing DNA structure. J. Biol. Chem. 265, 8573-8582.
    [25]
    Regnard, C., Straub, T., Mitterweger, A., Dahlsveen, I.K., Fabian, V., Becker, P.B., 2011. Global analysis of the relationship between JIL-1 kinase and transcription. PLoS Genet. 7, e1001327.
    [26]
    Reyskens, K.M., Arthur, J.S., 2016. Emerging Roles of the Mitogen and Stress Activated Kinases MSK1 and MSK2. Front. Cell Dev. Biol. 4, 56.
    [27]
    Shun, M.C., Botbol, Y., Li, X., Di Nunzio, F., Daigle, J.E., Yan, N., Lieberman, J., Lavigne, M., Engelman, A., 2008. Identification and characterization of PWWP domain residues critical for LEDGF/p75 chromatin binding and human immunodeficiency virus type 1 infectivity. J. Virol. 82, 11555-11567.
    [28]
    Staeva-Vieira, E., Yoo, S., Lehmann, R., 2003. An essential role of DmRad51/SpnA in DNA repair and meiotic checkpoint control. EMBO J. 22, 5863-5874.
    [29]
    Sutherland, H.G., Newton, K., Brownstein, D.G., Holmes, M.C., Kress, C., Semple, C.A., Bickmore, W.A., 2006. Disruption of Ledgf/Psip1 results in perinatal mortality and homeotic skeletal transformations. Mol. Cell Biol. 26, 7201-7210.
    [30]
    Tesina, P., Cermakova, K., Horejsi, M., Prochazkova, K., Fabry, M., Sharma, S., Christ, F., Demeulemeester, J., Debyser, Z., Rijck, J., Veverka, V., Rezacova, P., 2015. Multiple cellular proteins interact with LEDGF/p75 through a conserved unstructured consensus motif. Nat. Commun. 6, 7968.
    [31]
    Turlure, F., Maertens, G., Rahman, S., Cherepanov, P., Engelman, A., 2006. A tripartite DNA-binding element, comprised of the nuclear localization signal and two AT-hook motifs, mediates the association of LEDGF/p75 with chromatin in vivo. Nucleic Acids Res. 34, 1653-1665.
    [32]
    Vanegas, M., Llano, M., Delgado, S., Thompson, D., Peretz, M., Poeschla, E., 2005. Identification of the LEDGF/p75 HIV-1 integrase-interaction domain and NLS reveals NLS-independent chromatin tethering. J. Cell Sci. 118, 1733-1743.
    [33]
    Wang, Y., Zhang, W., Jin, Y., Johansen, J., Johansen, K.M., 2001. The JIL-1 tandem kinase mediates histone H3 phosphorylation and is required for maintenance of chromatin structure in Drosophila. Cell 105, 433-443.
    [34]
    Wang, C.I., Alekseyenko, A.A., LeRoy, G., Elia, A.E., Gorchakov, A.A., Britton, L.M., Elledge, S.J., Kharchenko, P.V., Garcia, B.A., Kuroda, M.I., 2013. Chromatin proteins captured by ChIP-mass spectrometry are linked to dosage compensation in Drosophila. Nat. Struct. Mol. Biol. 20, 202-209.
    [35]
    Wiersma, M., Bussiere, M., Halsall, J.A., Turan, N., Slany, R., Turner, B.M., Nightingale, K.P., 2016. Protein kinase Msk1 physically and functionally interacts with the KMT2A/MLL1 methyltransferase complex and contributes to the regulation of multiple target genes. Epigenetics Chromatin 9, 52.
    [36]
    Yasuhara, J.C., Wakimoto, B.T., 2008. Molecular landscape of modified histones in Drosophila heterochromatic genes and euchromatin-heterochromatin transition zones. PLoS Genet. 4, e16.
    [37]
    Yokoyama, A., Cleary, M.L., 2008. Menin critically links MLL proteins with LEDGF on cancer-associated target genes. Cancer Cell 14, 36-46.
    [38]
    Zhang, W., Jin, Y., Ji, Y., Girton, J., Johansen, J., Johansen, K.M., 2003. Genetic and phenotypic analysis of alleles of the Drosophila chromosomal JIL-1 kinase reveals a functional requirement at multiple developmental stages. Genetics 165, 1341-1354.
    [39]
    Zhang, L., Kasif, S., Cantor, C.R., Broude, N.E., 2004. GC/AT-content spikes as genomic punctuation marks. Proc. Natl. Acad. Sci. U. S. A. 101, 16855-16860.
    [40]
    Zhang, W., Deng, H., Bao, X., Lerach, S., Girton, J., Johansen, J., Johansen, K.M., 2006. The JIL-1 histone H3S10 kinase regulates dimethyl H3K9 modifications and heterochromatic spreading in Drosophila. Development 133, 229-235.
    [41]
    Zhang, Z., Theurkauf, W.E., Weng, Z., Zamore, P.D., 2012. Strand-specific libraries for high throughput RNA sequencing (RNA-Seq) prepared without poly(A) selection. Silence 3, 9.
  • 加载中

Catalog

    通讯作者: 陈斌, bchen63@163.com
    • 1. 

      沈阳化工大学材料科学与工程学院 沈阳 110142

    1. 本站搜索
    2. 百度学术搜索
    3. 万方数据库搜索
    4. CNKI搜索

    Figures (7)  / Tables (1)

    Article Metrics

    Article views (111) PDF downloads (4) Cited by ()
    Proportional views
    Related

    /

    DownLoad:  Full-Size Img  PowerPoint
    Return
    Return