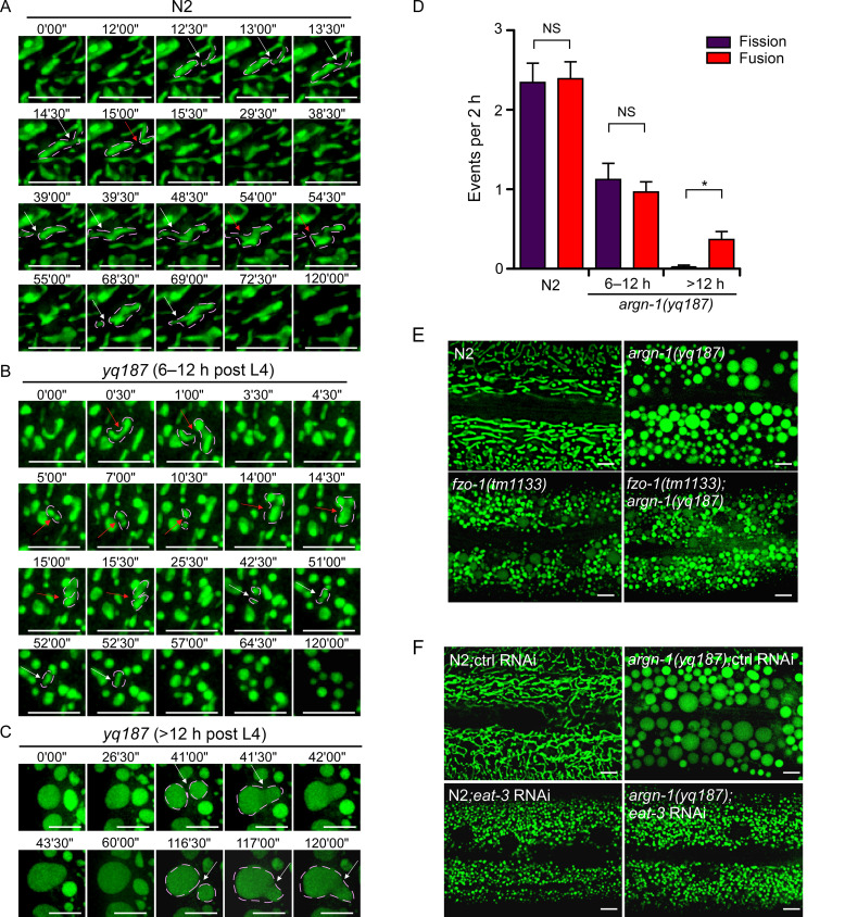
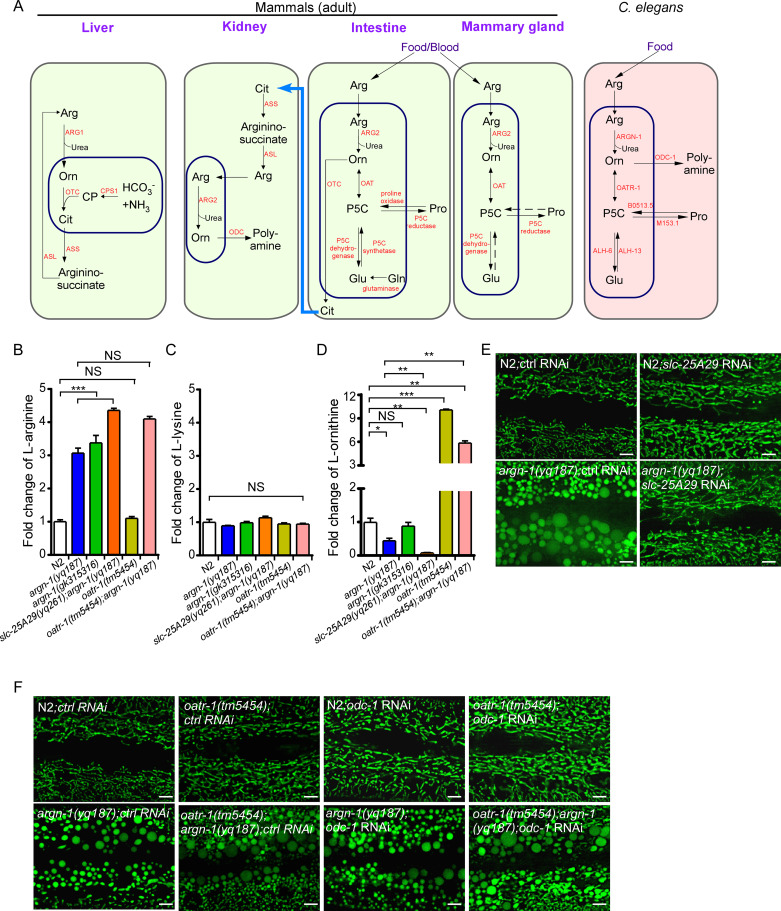
| [1] |
Breckenridge, D.G., Kang, B.H., Kokel, D., Mitani, S., Staehelin, L.A., Xue, D., 2008. Caenorhabditis elegans drp-1 and fis-2 regulate distinct cell-death execution pathways downstream of ced-3 and independent of ced-9. Mol. Cell 31, 586-597.
|
| [2] |
Camacho, J.A., Rioseco-Camacho, N., 2009. The human and mouse SLC25A29 mitochondrial transporters rescue the deficient ornithine metabolism in fibroblasts of patients with the hyperornithinemia-hyperammonemia-homocitrullinuria (HHH) syndrome. Pediatr. Res. 66, 35-41.
|
| [3] |
Carvalho, D.R., Brand, G.D., Brum, J.M., Takata, R.I., Speck-Martins, C.E., Pratesi, R., 2012. Analysis of novel ARG1 mutations causing hyperargininemia and correlation with arginase I activity in erythrocytes. Gene 509, 124-130.
|
| [4] |
Chen, D., Xiao, H., Zhang, K., Wang, B., Gao, Z., Jian, Y., Qi, X., Sun, J., Miao, L., Yang, C., 2010. Retromer is required for apoptotic cell clearance by phagocytic receptor recycling. Science 327, 1261-1264.
|
| [5] |
Ciechanover, A., Schwartz, A.L., 1994. The ubiquitin-mediated proteolytic pathway: mechanisms of recognition of the proteolytic substrate and involvement in the degradation of native cellular proteins. FASEB J. 8, 182-191.
|
| [6] |
Davis, M.W., Hammarlund, M., Harrach, T., Hullett, P., Olsen, S., Jorgensen, E.M., 2005. Rapid single nucleotide polymorphism mapping in C. elegans. BMC Genomics 6, 118.
|
| [7] |
Doghman-Bouguerra, M., Lalli, E., 2019. ER-mitochondria interactions: Both strength and weakness within cancer cells. Biochimica et biophysica acta. Mol. Cell Res. 1866, 650-662.
|
| [8] |
Fiermonte, G., Palmieri, L., Todisco, S., Agrimi, G., Palmieri, F., Walker, J.E., 2002. Identification of the mitochondrial glutamate transporter. Bacterial expression, reconstitution, functional characterization, and tissue distribution of two human isoforms. J. Biol. Chem. 277, 19289-19294.
|
| [9] |
Flynn, N.E., Meininger, C.J., Haynes, T.E., Wu, G., 2002. The metabolic basis of arginine nutrition and pharmacotherapy. Biomed. Pharmacoth. 56, 427-438.
|
| [10] |
Fong, S., Teo, E., Ng, L.F., Chen, C.B., Lakshmanan, L.N., Tsoi, S.Y., Moore, P.K., Inoue, T., Halliwell, B., Gruber, J., 2016. Energy crisis precedes global metabolic failure in a novel Caenorhabditis elegans Alzheimer Disease model. Sci. Rep. 6, 33781.
|
| [11] |
Friedman, J.R., Nunnari, J., 2014. Mitochondrial form and function. Nature 505, 335-343.
|
| [12] |
Gotoh, T., Sonoki, T., Nagasaki, A., Terada, K., Takiguchi, M., Mori, M., 1996. Molecular cloning of cDNA for nonhepatic mitochondrial arginase (arginase II) and comparison of its induction with nitric oxide synthase in a murine macrophage-like cell line. FEBS Lett. 395, 119-122.
|
| [13] |
Grody, W.W., Dizikes, G.J., Cederbaum, S.D., 1987. Human arginase isozymes. Isozymes 13, 181-214.
|
| [14] |
Hekimi, S., Wang, Y., Noe, A., 2016. Mitochondrial ROS and the Effectors of the Intrinsic Apoptotic Pathway in Aging Cells: The Discerning Killers! Front. Genet. 7, 161.
|
| [15] |
Hoogenraad, N., 2017. A brief history of the discovery of the mitochondrial unfolded protein response in mammalian cells. J. Bioenerg. Biomembr. 49, 293-295.
|
| [16] |
Ichishita, R., Tanaka, K., Sugiura, Y., Sayano, T., Mihara, K., Oka, T., 2008. An RNAi screen for mitochondrial proteins required to maintain the morphology of the organelle in Caenorhabditis elegans. J. Biochem. 143, 449-454.
|
| [17] |
Ignarro, L.J., Cirino, G., Casini, A., Napoli, C., 1999. Nitric oxide as a signaling molecule in the vascular system: an overview. J. Cardiovasc. Pharm. 34, 879-886.
|
| [18] |
Iyer, R., Jenkinson, C.P., Vockley, J.G., Kern, R.M., Grody, W.W., Cederbaum, S., 1998. The human arginases and arginase deficiency. J. Inherit. Metab. Dis. 21 Suppl 1, 86-100.
|
| [19] |
Iyer, R.K., Yoo, P.K., Kern, R.M., Rozengurt, N., Tsoa, R., O'Brien, W.E., Yu, H., Grody, W.W., Cederbaum, S.D., 2002. Mouse model for human arginase deficiency. Mol. Cell. Biol. 22, 4491-4498.
|
| [20] |
Jenkinson, C.P., Grody, W.W., Cederbaum, S.D., 1996. Comparative properties of arginases. Comparative biochemistry and physiology. Part B, Biochem. Mol. Biol. 114, 107-132.
|
| [21] |
Kanyo, Z.F., Scolnick, L.R., Ash, D.E., Christianson, D.W., 1996. Structure of a unique binuclear manganese cluster in arginase. Nature 383, 554-557.
|
| [22] |
Li, G., Regunathan, S., Barrow, C.J., Eshraghi, J., Cooper, R., Reis, D.J., 1994. Agmatine: an endogenous clonidine-displacing substance in the brain. Science 263, 966-969.
|
| [23] |
Mishra, P., Chan, D.C., 2016. Metabolic regulation of mitochondrial dynamics. J. Cell. Biol. 212, 379-387.
|
| [24] |
Morris, S.M., Jr., Bhamidipati, D., Kepka-Lenhart, D., 1997. Human type II arginase: sequence analysis and tissue-specific expression. Gene 193, 157-161.
|
| [25] |
Oxenoid, K., Dong, Y., Cao, C., Cui, T., Sancak, Y., Markhard, A.L., Grabarek, Z., Kong, L., Liu, Z., Ouyang, B., Cong, Y., Mootha, V.K., Chou, J.J., 2016. Architecture of the mitochondrial calcium uniporter. Nature 533, 269-273.
|
| [26] |
Pagliarini, D.J., Rutter, J., 2013. Hallmarks of a new era in mitochondrial biochemistry. Genes Dev. 27, 2615-2627.
|
| [27] |
Porcelli, V., Fiermonte, G., Longo, A., Palmieri, F., 2014. The human gene SLC25A29, of solute carrier family 25, encodes a mitochondrial transporter of basic amino acids. J. Biol. Chem. 289, 13374-13384.
|
| [28] |
Ray, A., Martinez, B.A., Berkowitz, L.A., Caldwell, G.A., Caldwell, K.A., 2014. Mitochondrial dysfunction, oxidative stress, and neurodegeneration elicited by a bacterial metabolite in a C. elegans Parkinson's model. Cell Death Dis. 5, e984.
|
| [29] |
Sarasija, S., Norman, K.R., 2015. A gamma-Secretase Independent Role for Presenilin in Calcium Homeostasis Impacts Mitochondrial Function and Morphology in Caenorhabditis elegans. Genetics 201, 1453-1466.
|
| [30] |
Sekoguchi, E., Sato, N., Yasui, A., Fukada, S., Nimura, Y., Aburatani, H., Ikeda, K., Matsuura, A., 2003. A novel mitochondrial carnitine-acylcarnitine translocase induced by partial hepatectomy and fasting. J. Biol. Chem. 278, 38796-38802.
|
| [31] |
Sin, Y.Y., Baron, G., Schulze, A., Funk, C.D., 2015. Arginase-1 deficiency. J. Mol. Med. 93, 1287-1296.
|
| [32] |
Vockley, J.G., Jenkinson, C.P., Shukla, H., Kern, R.M., Grody, W.W., Cederbaum, S.D., 1996. Cloning and characterization of the human type II arginase gene. Genomics 38, 118-123.
|
| [33] |
Wong, Y.C., Ysselstein, D., Krainc, D., 2018. Mitochondria-lysosome contacts regulate mitochondrial fission via RAB7 GTP hydrolysis. Nature 554, 382-386.
|
| [34] |
Wu, G., Morris, S.M., Jr., 1998. Arginine metabolism: nitric oxide and beyond. Biochem. J. 336 ( Pt 1), 1-17.
|
| [35] |
Wyss, M., Kaddurah-Daouk, R., 2000. Creatine and creatinine metabolism. Physiol. Rev. 80, 1107-1213.
|
| [36] |
Youle, R.J., van der Bliek, A.M., 2012. Mitochondrial fission, fusion, and stress. Science 337, 1062-1065.
|
| [37] |
Zhang, J., Zhao, C., Chang, Y., Zhao, Y., Li, Q., Lu, X., Xu, G., 2013. Analysis of free amino acids in flue-cured tobacco leaves using ultra-high performance liquid chromatography with single quadrupole mass spectrometry. J. Sep. Sci. 36, 2868-2877.
|
| [38] |
Zhou, J., Wang, X., 2019. The lysine catabolite saccharopine impairs development by disrupting mitochondrial homeostasis. J. Cell Biol. 218, 580-597.
|